Figure 5
From: Genomic analysis of Coccomyxa viridis, a common low-abundance alga associated with lichen symbioses

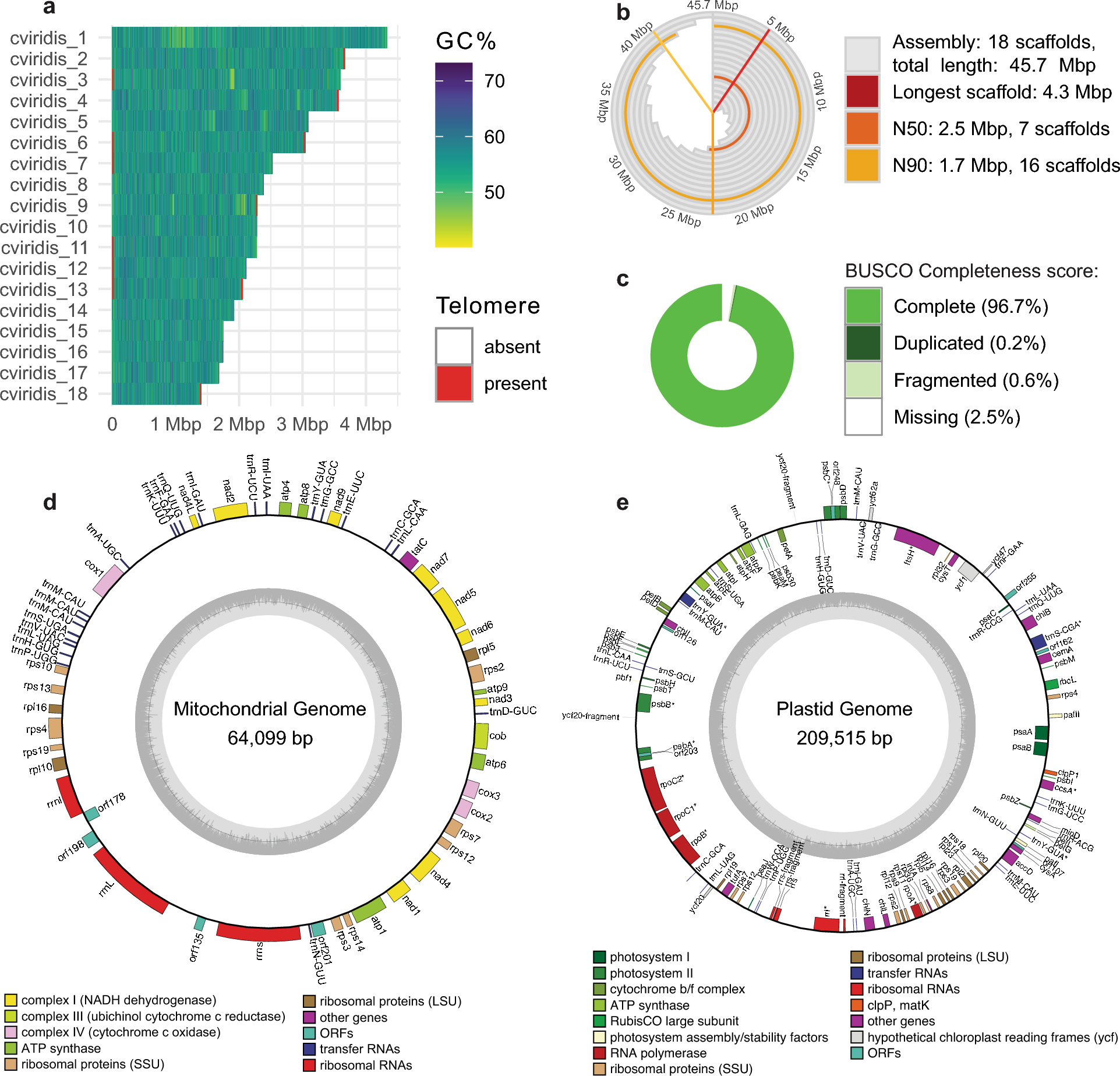
Genome of C. viridis. (a) Plot showing GC-content and length of the 18 contigs comprising the C. viridis nuclear genome. Red stripes show telomeric repeats. (b) Snailplot showing basic assembly statistics for the C. viridis nuclear genome. The gray bars show cumulative length of the assembly, with the red line showing the longest contigs. The orange and yellow lines represent N50 and N90 respectively. The plot design is based on Challis et al.74. (c) Genome completeness scores as estimated by BUSCO (chlorophyta_odb10 database). (d) Gene map of the mitochondrial genome. The inner circle represents GC-content. The genes are mapped on the outer circles, with genes inside the circle transcribed clockwise, and genes outside the circle transcribed counterclockwise. (e) Gene map of the plastid genome.