Figure 5
From: Efficient generation of brain organoids using magnetized gold nanoparticles

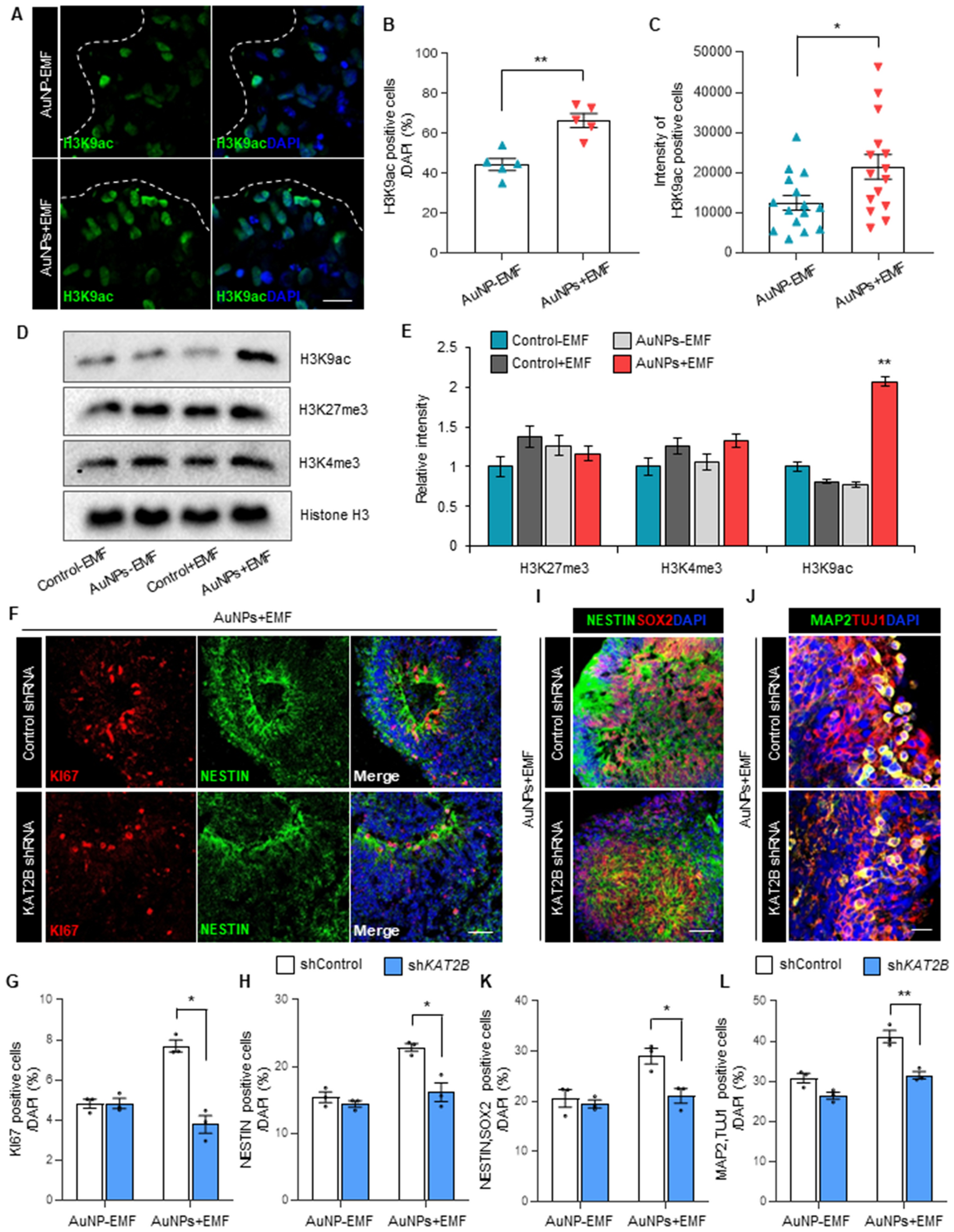
(A) Representative images of H3K9ac-positive cells in brain organoids with or without electromagnetized AuNPs. Scale bar = 20 µm. (B) Quantification of H3K9ac-positive cells at 3 weeks. Data represent mean ± SEM. Student’s t-test, **P < 0.01; n = 5 per group. (C) Quantification of the fluorescence intensity of H3K9ac in nuclei using a single confocal section. Data represent mean ± SEM. Student’s t-test, *P < 0.05; n = 15 from three samples per group. (D) Western blot analysis of histone H3K9 acetylation and histone H3K27 and H3K4 trimethylation in control-EMF, control + EMF, AuNP-EMF, and AuNP + EMF organoids. Original blots are presented in Supplementary Fig. 5. (E) The relative intensities of histone H3K9 acetylation and histone H3K27 and H3K4 trimethylation. Data represent mean ± SEM. one-way ANOVA, **P < 0.01; n = 3 per group. (F) Representative images of KI67− and NESTIN-positive cells in electromagnetized AuNP-organoids treated with KAT2B-shRNA. Scale bar = 50 µm. (G,H) Quantification of KI67 + (G) and NESTIN + (H) NSCs in AuNP-EMF and AuNP + EMF organoids treated with KAT2B-shRNA. Data represent mean ± SEM. two-way ANOVA, *P < 0.05; n = 3 per group. (I) Representative images of NESTIN− and SOX2-positive cells in electromagnetized AuNP-organoid treated with KAT2B-shRNA. Scale bar = 50 µm. (J) Representative images of MAP2− and TUJ1-positive cells in electromagnetized AuNP-organoid treated with KAT2B-shRNA. Scale bar = 20 µm. (K) Quantification of NESTIN+, SOX2 + NSCs in AuNP-EMF and AuNP + EMF organoids treated with KAT2B-shRNA. Data represent mean ± SEM. two-way ANOVA, *P < 0.05; n = 3 per group. (L) Quantification of MAP2+, TUJ1 + neurons in AuNP-EMF and AuNP + EMF organoids treated with KAT2B-shRNA. Data represent mean ± SEM. two-way ANOVA, **P < 0.01; n = 3 per group. Control-EMF brain organoid without AuNPs and EMF exposure, Control + EMF EMF-exposed brain organoid without AuNPs, AuNP-EMF AuNP-brain organoid without EMF exposure, AuNP + EMF AuNP-brain organoid with EMF exposure.