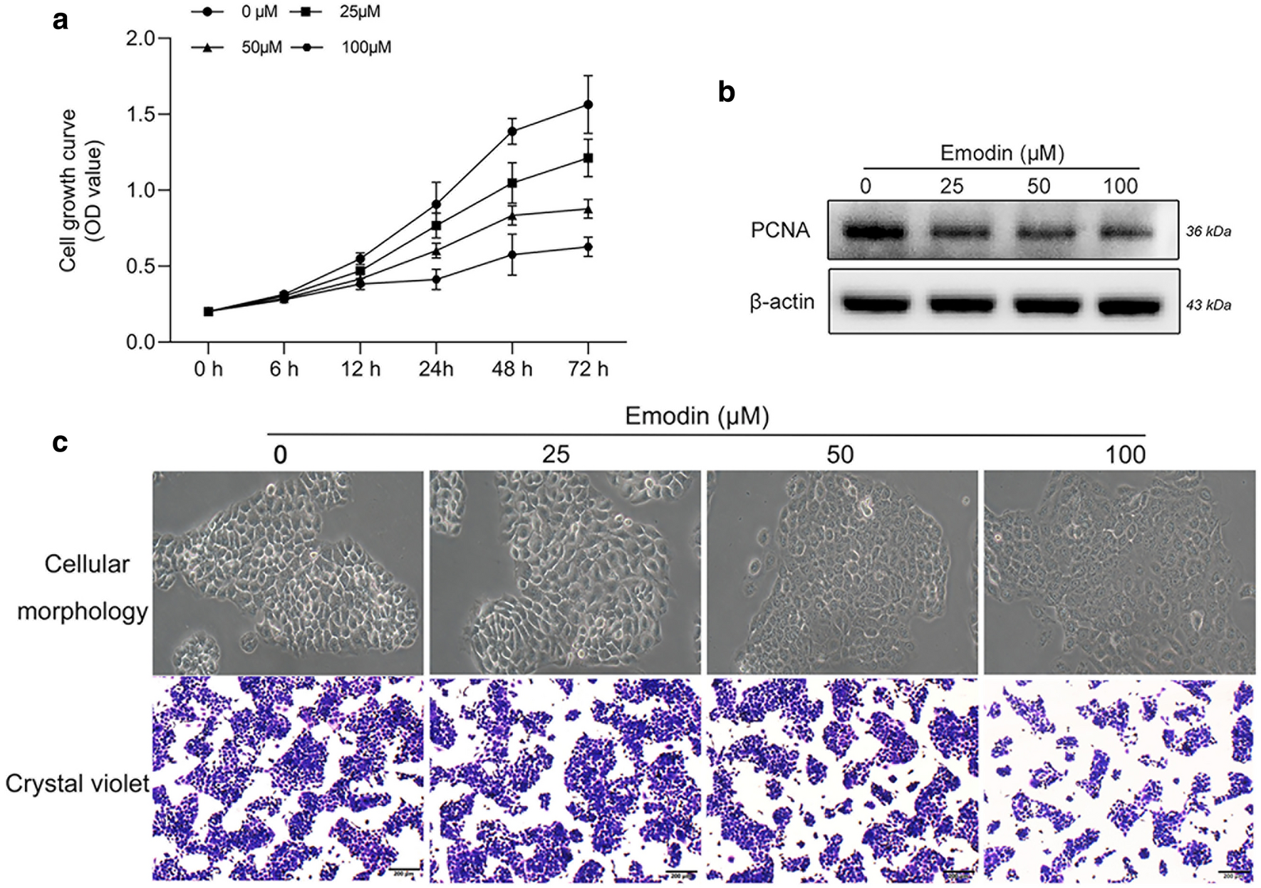
Figure 1

Emodin suppressed the cell proliferation in SZ95 sebocytes. (a) Cells were treated with emodin (25, 50 and 100 µM) for 6 to 72 h. The growth curve was determined by CCK-8 assay. (b) Upon treating with various concentrations of emodin for 72 h, protein expression of PCNA was measured by western blot. (c) Observation of cell morphology under a light microscope (original magnification, ×200), and colony formation was verified by crystal violet staining (scale bar = 200 μm).