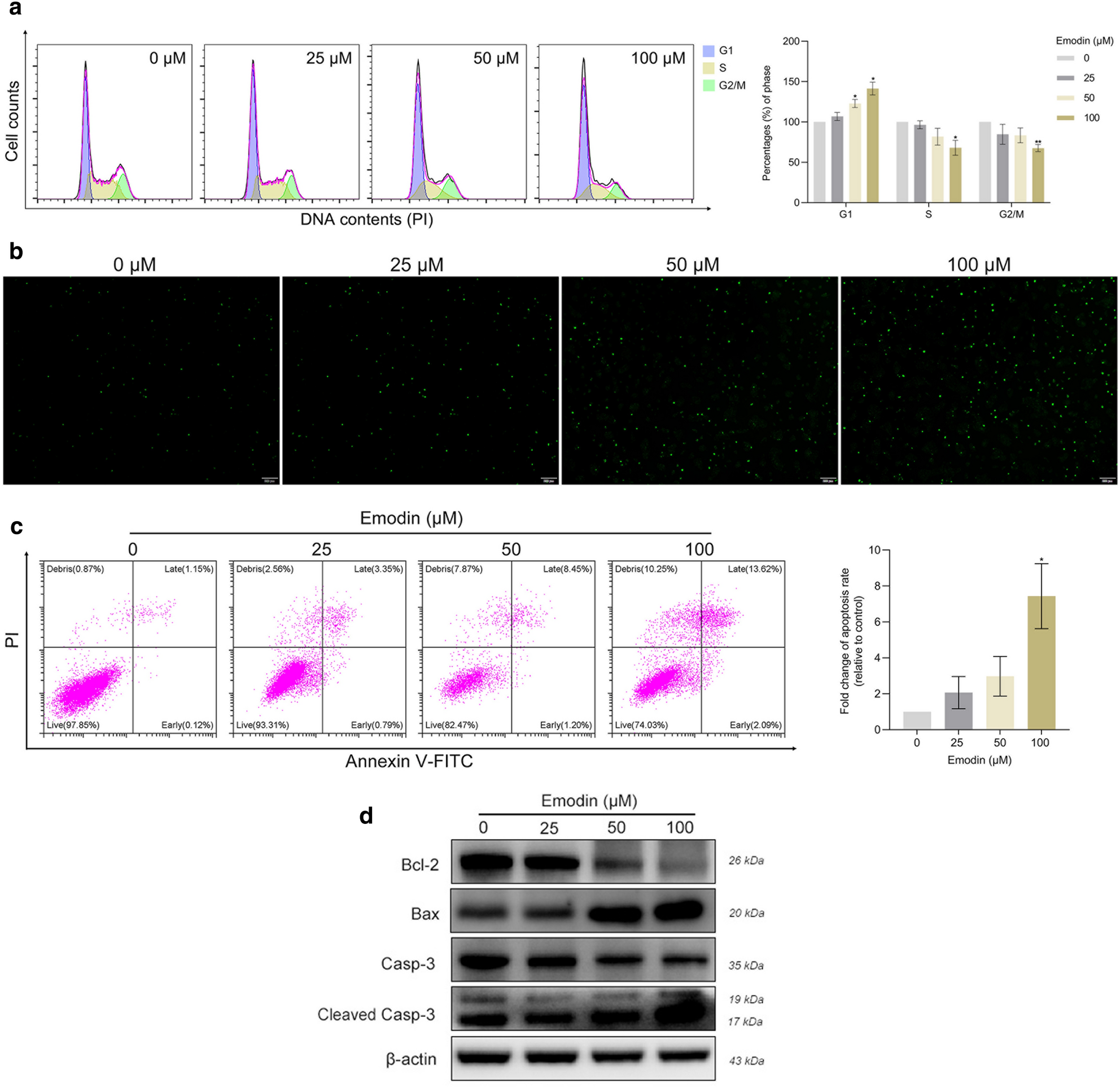
Figure 2

Emodin induced G1/S transition arrest and apoptosis in SZ95 sebocytes. Following treatment with various concentrations of emodin (25, 50 and 100 µM) for 72 h, (a) cell cycle phases were determined by flow cytometry. G1, interphase for DNA synthesis; S, DNA synthesis phase; G2/M, mitosis phase. Cell population within different checkpoints, calculated as a percentage of untreated cells. (b) TUNEL-positive cells are labeled with green fluorescence. Scale bar = 200 μm. (c) Flow cytometric dot plots illustrating the distribution of Annexin V-FITC/PI-stained cells. Bar graphs indicate the relative fold change of apoptotic cells to the untreated cells. (d) Protein expression of apoptosis-related proteins (Bcl-2, Bax, caspase-3, cleaved caspase-3) was detected by western blot. Data represent the means ± SDs (n = 3). * P < 0.05, ** P < 0.01 vs. untreated cells. Casp-3, caspase-3; Cleaved Casp-3, cleaved caspase-3.