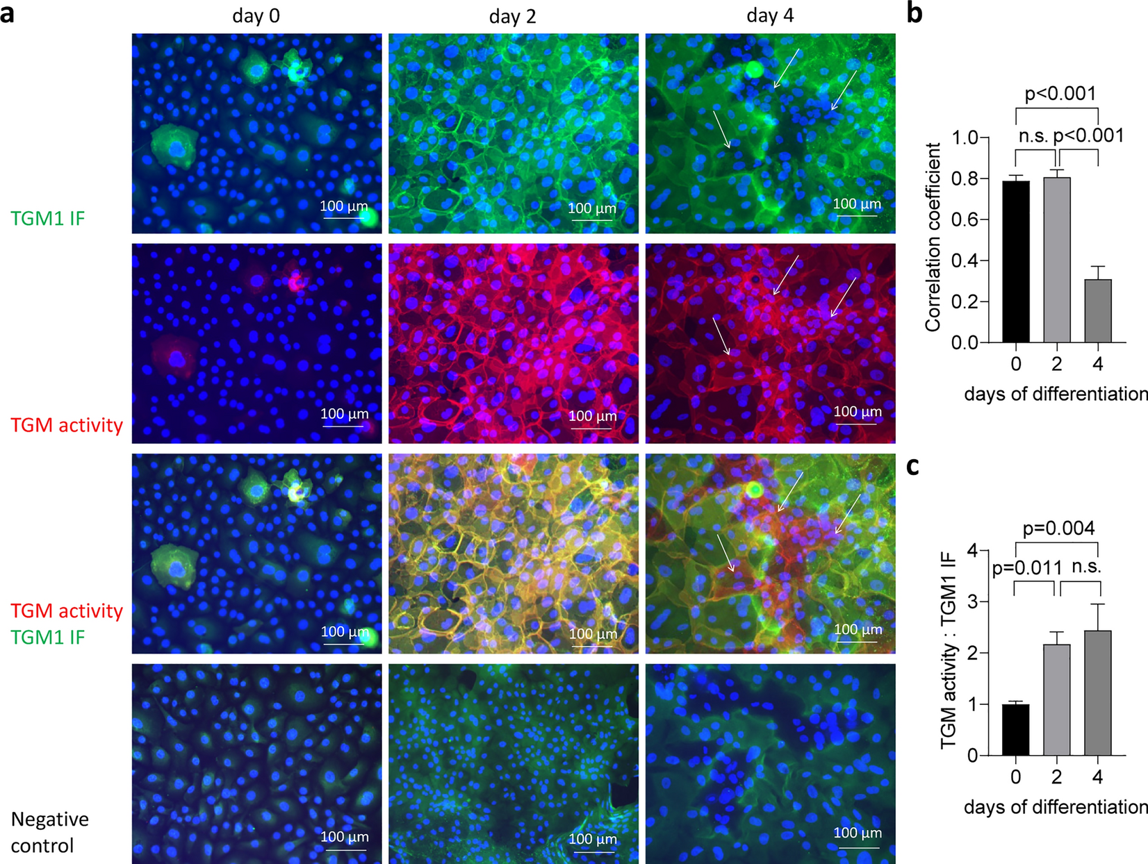
Figure 3

Transglutaminase activity persists after loss of TGM1 immunoreactivity in keratinocytes differentiating in vitro. Primary human keratinocytes were induced to differentiate by allowing them to reach 100% confluence (day 0) and subsequently culturing them in SKDM medium. (a) On days 0, 2 and 4 of differentiation, the cells were subjected to TGM activity labeling (red) and TGM1 immunofluorescence labeling (green). Nuclear DNA was labeled with Hoechst 33258 dye (blue). White arrows indicate clusters of cells displaying strong TGM activity and low TGM1 immunofluorescence. Three biological replicates were performed with similar results. (b) Pearson´s r correlation coefficient of TGM activity and TGM1 immunolabeling. Three images were used for the calculation of the correlation coefficient for each day. (c) The ratio of TGM activity and TGM1 immunofluorescence signals, normalized to the mean ratio at the day 0, is shown for each differentiation time point. Statistical significance was calculated using ordinary one-way ANOVA with p < 0.05 being considered significant. Bars and error bars represent mean values and standard deviations, respectively.