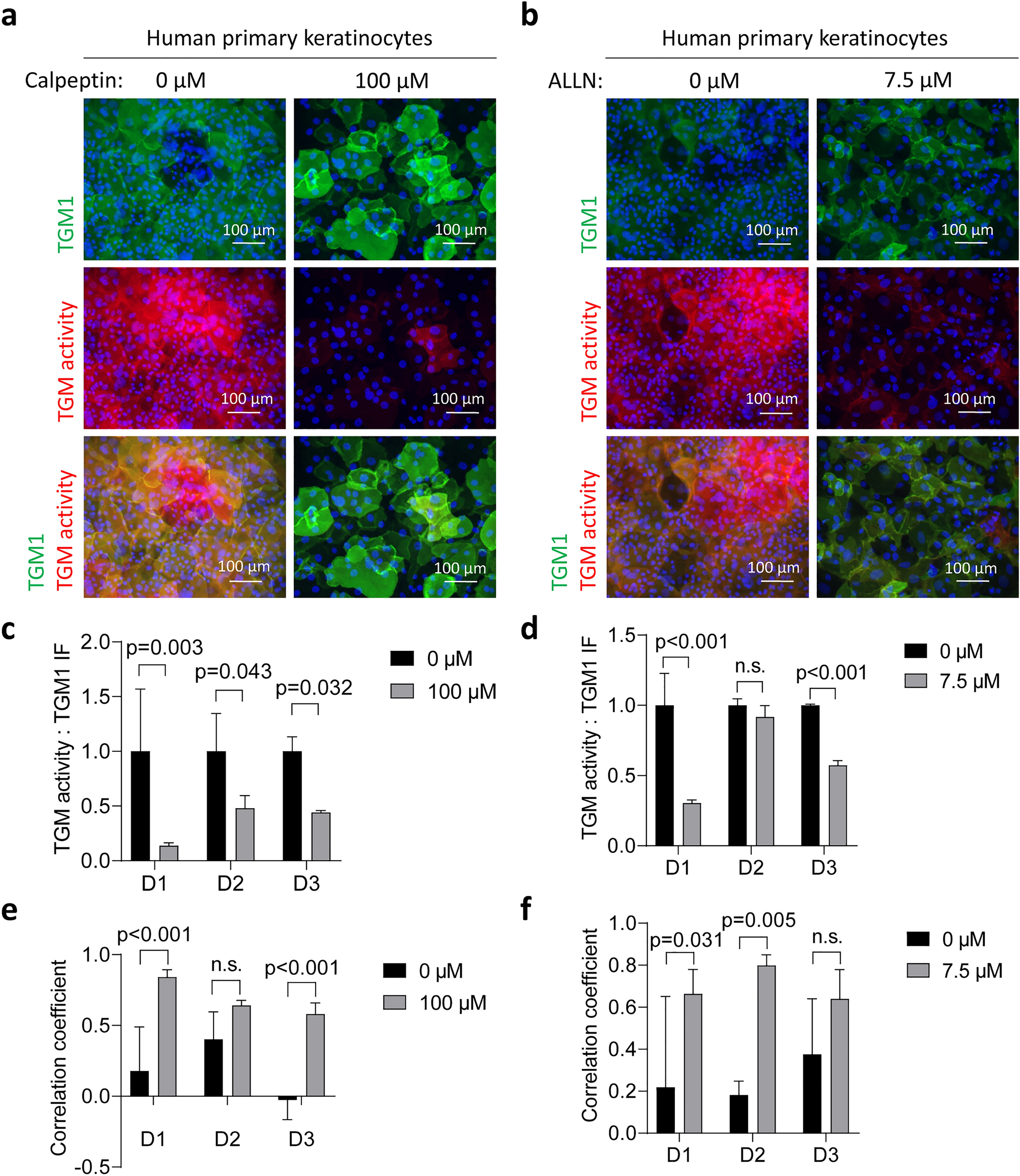
Figure 6

Calpain inhibitors block TGM activity and TGM1 and TGM activity signal separation. Human keratinocytes were differentiated for 4 days in the presence of calpeptin (a, c, e) or ALLN (b, d, f). Vehicle only (0 µM inhibitor) was used as control. (a, b) The cells were grown on chamber slides, fixed with methanol and subjected to TGM activity labeling (red) and TGM1 immunofluorescence labeling (green). (c, d) Ratio of TGM activity to TGM1 immunolabeling signals. The values of untreated cells were used for normalization. (e, f) Pearson´s r correlation coefficient of TGM activity and TGM1 immunolabeling. Note that treatment with calpain inhibitors enhanced the correlation between the residual TGM activity and TGM1 immunofluorescence due to the reduction of activity labeling in cells without TGM1 immunofluorescence. The significance of differences was calculated using unpaired t-test for n = 3 images for each donor (D1-D3) separately, with p < 0.05 being considered significant. Bars and error bars represent mean values and standard deviations, respectively.