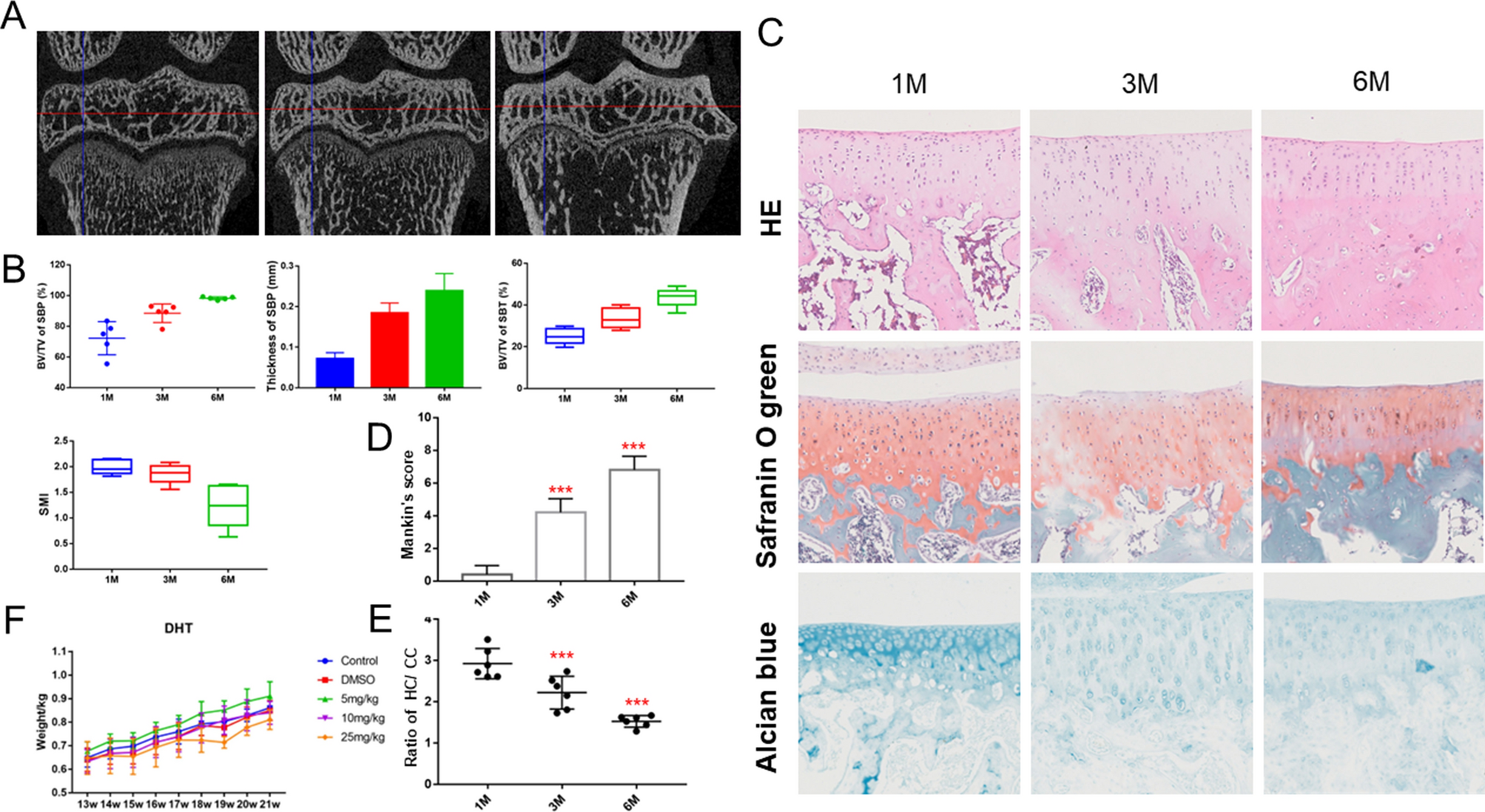
Figure 2

Stages of spontaneous knee osteoarthritis in a guinea pig model. (A) Representative sagittal images of the medial subchondral bone in the left tibial plateau. (B) Micro-CT parameters of the medial subchondral bone in the left tibial plateau of the guinea pig model. (C) Representative images of the subchondral bone at the medial tibial plateau after staining with hematoxylin–eosin, Safranin O, and Alcian. Original magnification × 20. (D, E) The ratio of Mankin score and HC/CC. (F) Total body weight curve for each age group of guinea pigs. The data are presented as the mean ± SEM. *P < 0.05, **P < 0.01, and ***P < 0.001 versus 1-month group.