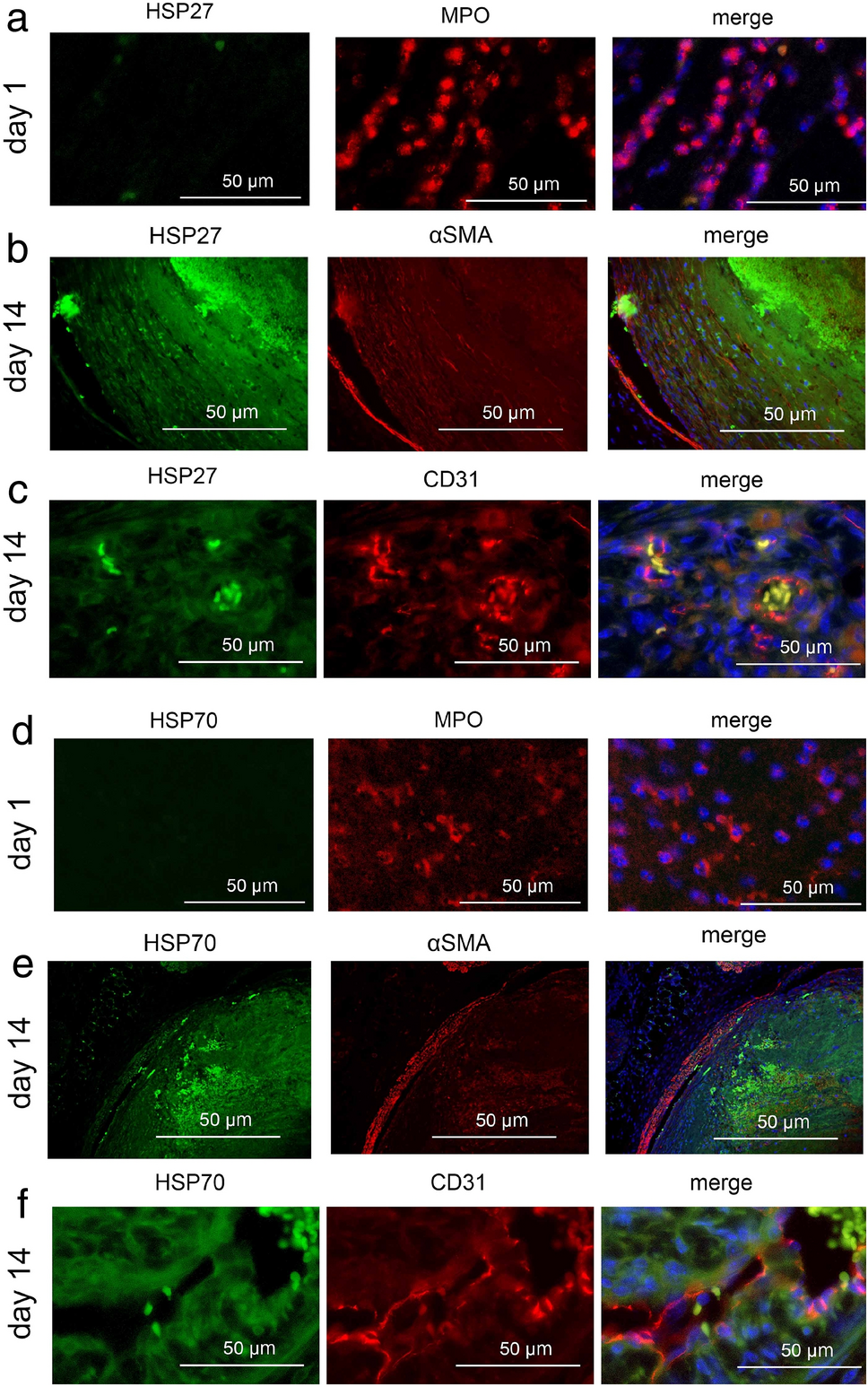
Figure 3

Double-color immunofluorescence analysis of HSPs and MPO, α-SMA, or CD31 in the thrombi at the indicated time points. (a) HSP27 (green), MPO (red) and DAPI (blue); (b) HSP27 (green), α-SMA (red) and DAPI (blue); (c) HSP27 (green), CD31 (red) and DAPI (blue); (d) HSP70 (green), MPO (red) and DAPI (blue); (e) HSP70 (green), α-SMA (red) and DAPI (blue); (f) HSP70 (green), CD31 (red) and DAPI (blue).