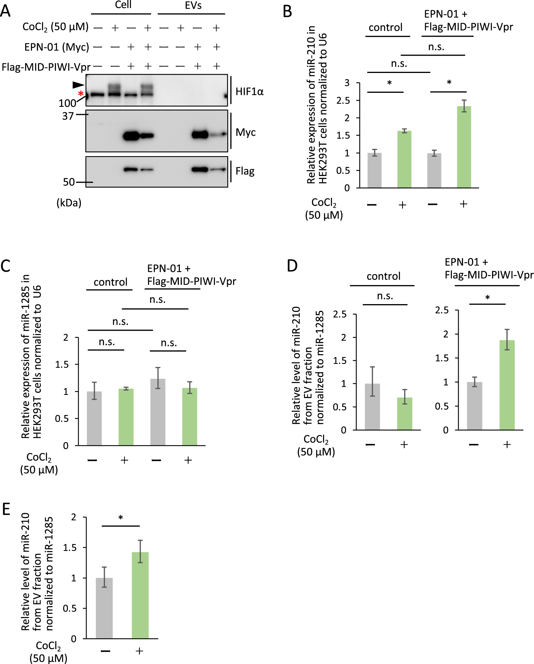
Figure 4

The method using EPN-01 and MID-PIWI-Vpr shows high sensitivity in detection of hypoxic cell state. (A) Immunoblot showing the accumulation of HIF1α, Flag-MID-PIWI-vpr, EPN-01(Myc) and β-actin in HEK293T cells or cell culture supernatants treated with CoCl2 (50 µM). The black arrowhead indicates HIF1α (asterisk, non-specific bands). (B,C) RT-qPCR showing the relative expression of miR-210 (B) or miR-1285 (C) in transfected or non-transfected cells treated with CoCl2 (50 µM). PCR reactions for each sample were carried out in triplicate. Relative expression of each miRNA was calculated using a comparative CT (ΔΔCT) method. Data were normalized to U6 small RNA and are representative of three independent experiments. (D) RT-qPCR showing the relative levels of miR-210 in the EV fraction of non-transfected or transfected HEK293T cell culture supernatants treated with CoCl2 (50 µM). PCR reactions for each sample were carried out in triplicate. Relative expression of each miRNA was calculated using a comparative CT (ΔΔCT) method. Data were normalized to miR-1285 and are representative of three independent experiments. Error bars represent the standard deviation. Statistical analysis was performed by one-way ANOVA and Tukey’s test or Student’s t-test. *p < 0.05, **p < 0.01.