Figure 1
From: Genetic, metabolic and clinical delineation of an MRPS23-associated mitochondrial disorder

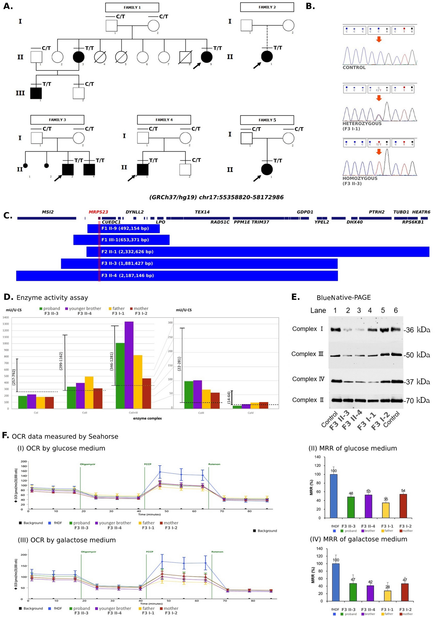
Genetic and metabolic features of the MRPS23-associated mitochondrial disorder. (A) Pedigrees of the five independent families. Dark boxes represented affected patients. (B) Chromatogram of the wild type, heterozygous and homozygous MRPS23 c.119C>T; p.P40L variant. (C) Size of homozygous regions around the MRPS23 c.119C>T; p.P40L variant in five patients (F1 II-9 and F1 III-1 in Family 1, F2 II-1 in Family 2, and F3 II-3 and F3 II-4 in Family 3). (D) Functional studies of fibroblasts from patients and their parents in Family 3. Mitochondrial respiratory chain enzyme activity. (E) The Blue Native-PAGE of protein lysate from mitochondrial’s fibroblasts. Twenty microgram of mitochondria from two controls and four patients were loaded in each lane; after electrophoresis by BlueNative-PAGE, they were transferred to PVDF membranes for western blotting. The membranes were cut into separate pieces prior to hybridization with antibodies for complex I (Invitrogen, MA, USA, 459100; NDUFA9 antibody), III (Invitrogen MA, USA, 459140; UQCRC1 antibody), IV (Invitrogen MA, USA, 459600; MTCO1 antibody), II (Invitrogen MA, USA, 459600; MTCO1 antibody) and were incubated with the respective antibodies for detection (see Supplementary Information 1). (F) Oxygen consumption rate (OCR) by Seahorse.