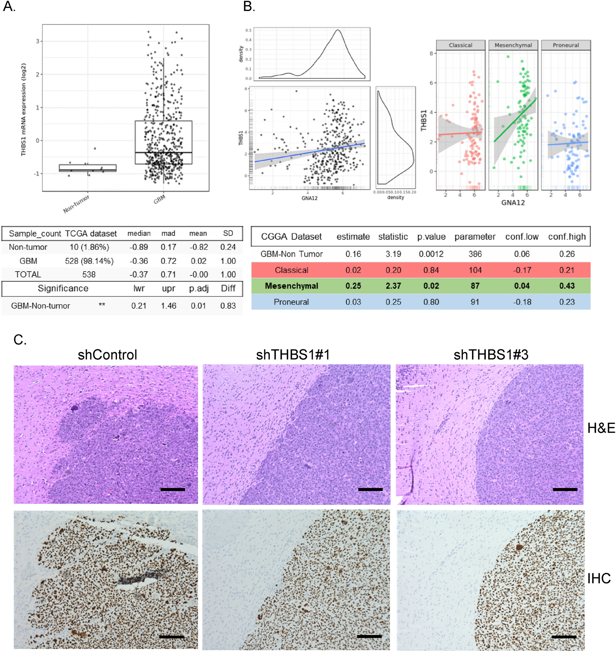
Figure 7

Association of G⍺12 and thrombospondin-1 expression in mesenchymal GBM and requirement of THBS1 for GSC tumor invasion. (A) THBS1 is elevated in GBM patients in TCGA database assessed by GlioVis. (B) CCGA dataset indicates positive correlation between GNA12 and THBS1 in GBM patient tumor samples classified as mesenchymal. Pearson’s correlation, HSD p < 0.01. (C) Mouse brain cross sections showing the effect of shTHBS1#1 and shTHBS1#3 KD compared with shControl at 17 days post intracranial injection (H&E or IHC for human nuclei). (HPM, × 40).