Figure 2
From: PNO1 promotes the progression of osteosarcoma via TGF-β and YAP/TAZ pathway

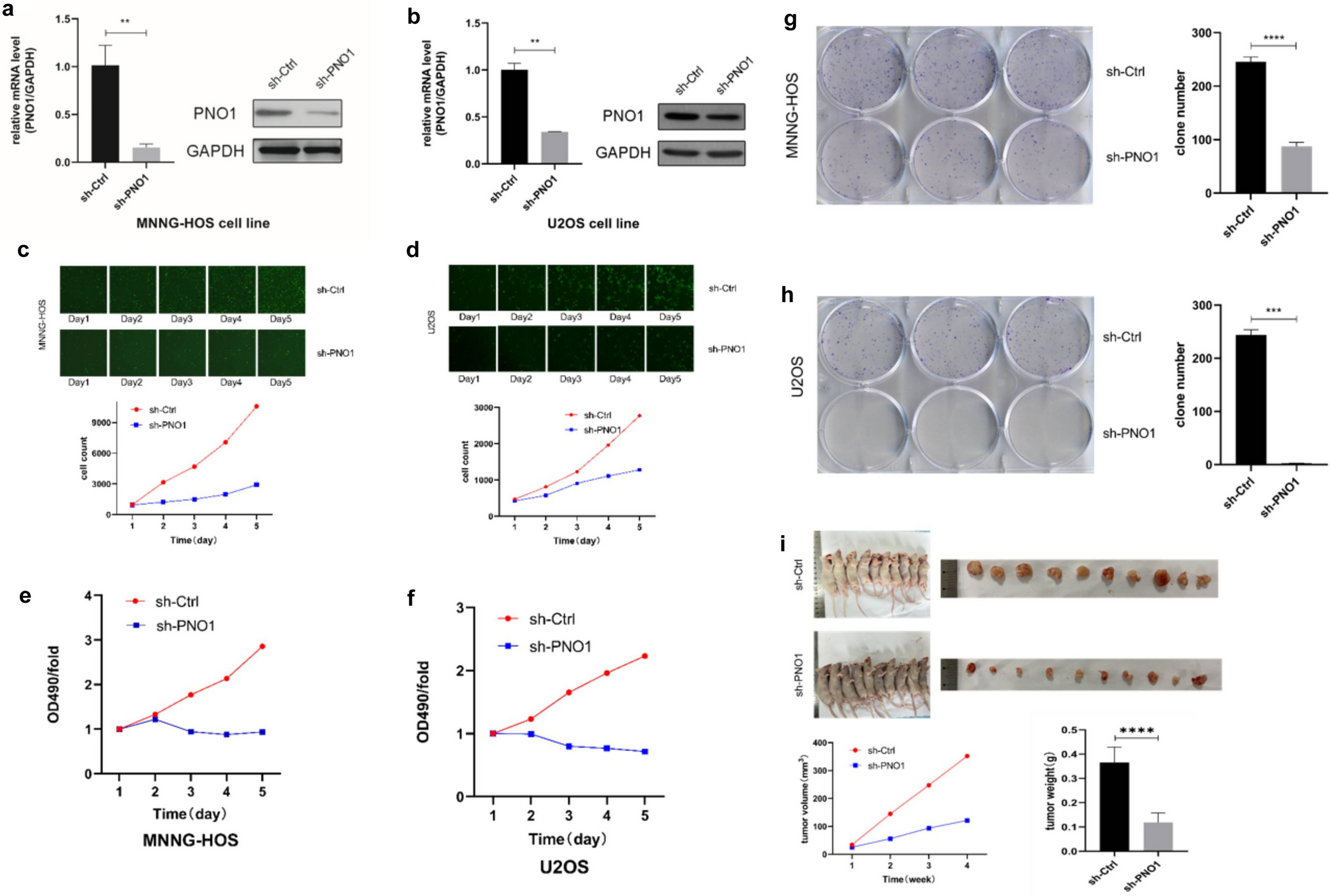
(a,b) The knockdown of PNO1 inhibited the proliferation of osteosarcoma cells. (c,d) Celigo cell counting assays of sh-PNO1 and sh-Ctrl cells. (e,f) MTT assays of sh-PNO1 and sh-Ctrl cells. (g,h) Colony formation assays of sh PNO1 and sh-Ctrl cells. (i) In vivo experiment of sh-PNO1 and sh-Ctrl cells.