Figure 4
From: PNO1 promotes the progression of osteosarcoma via TGF-β and YAP/TAZ pathway

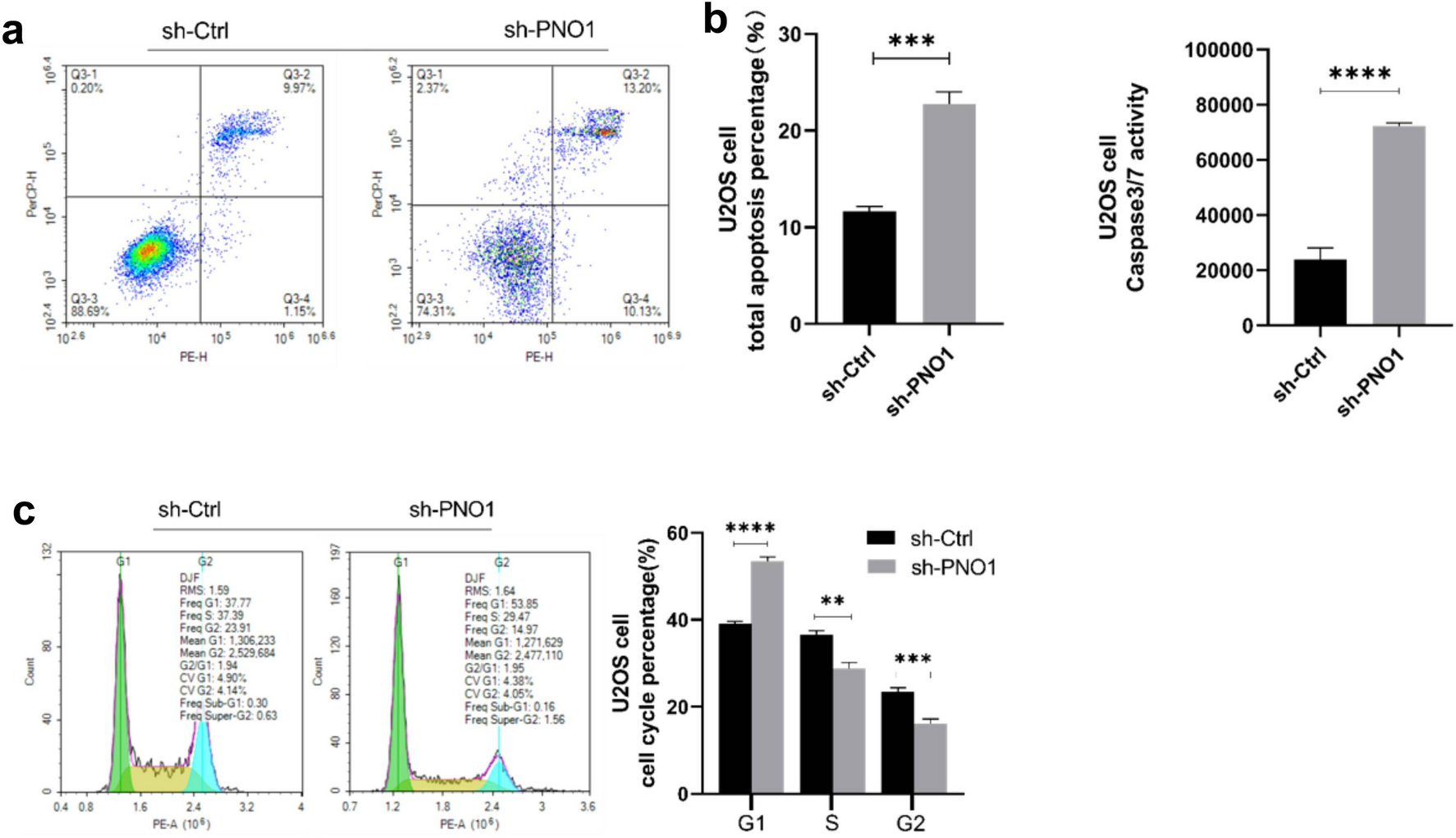
(a) Flow cytometry apoptosis analysis of sh-PNO1 and sh-Ctrl cells. (b) Caspase-3/7 activity assay of sh-PNO1 and sh-Ctrl cells. (c) Flow cytometry cell cycle analysis of sh-PNO1 and sh-Ctrl cells.