Figure 5
From: PNO1 promotes the progression of osteosarcoma via TGF-β and YAP/TAZ pathway

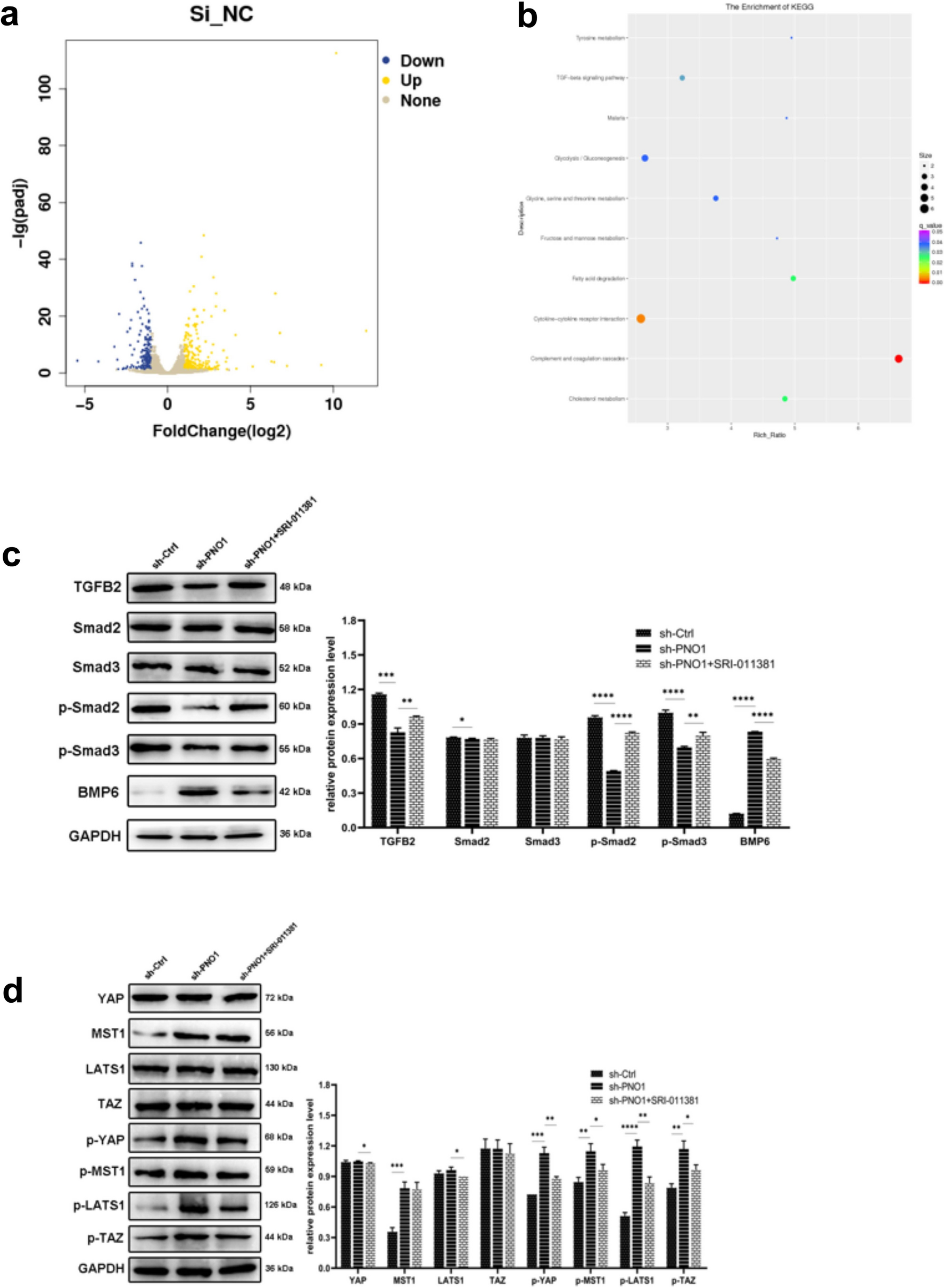
(a) DEGs identified between sh-PNO1 HOS and sh-Ctrl HOS cell groups. (b) KEGG pathway analysis of DEGs. (c,d) Western blotting of TGF-β and YAP-TAZ signaling pathways (The bots were cut prior to hybridisation with antibodies, thus the images with adequate length were not provided).