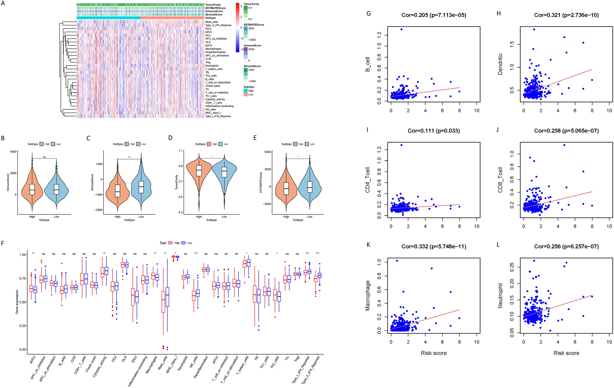
Figure 5

The characteristics of the tumor immunological environment and immune infiltration are highly correlated with risk score. (A) Heat map (using R version 4.2.1: https://www.r-project.org/) distribution of risk score and various immune scores. (B–E) Comparison of estimate score, stromal score, immune score, and tumor purity between high-risk groups and low-risk groups. (F) The relationship between immune function, immune cell infiltration and risk score in TCGA cohort. (G–L) Association between this signature and CD4+ T cells, B cells, CD8+ T cells, macrophages cells, dendritic cells and neutrophil cells.