Figure 11
From: THEM6 is a prognostic biomarker for breast cancer and is associated with immune infiltration

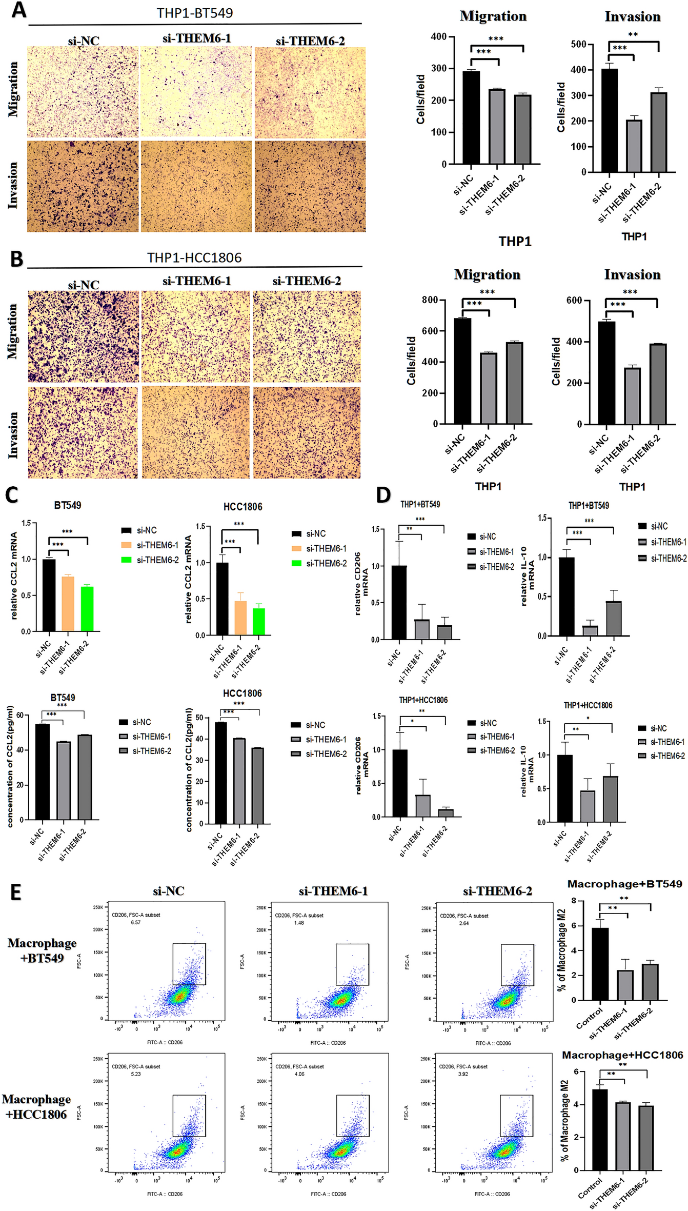
Role of THEM6 in the tumor microenvironment. (A) Transwell assay knockdown of THEM6 on macrophage THP1 recruitment in the TME of BT549 cells; (B) Transwell assay knockdown of THEM6 on macrophage THP1 recruitment in the TME of HCC1806 cells; (C) Detection of cellular CCL2 mRNA levels by qRT-PCR and ELISA and generated CCL2 content; (D) CD206 and IL-10 mRNA levels of cells with THP1 detected by qRT-PCR; (E) polarization of macrophage THP1 detected by flow cytometry.