Figure 3
From: THEM6 is a prognostic biomarker for breast cancer and is associated with immune infiltration

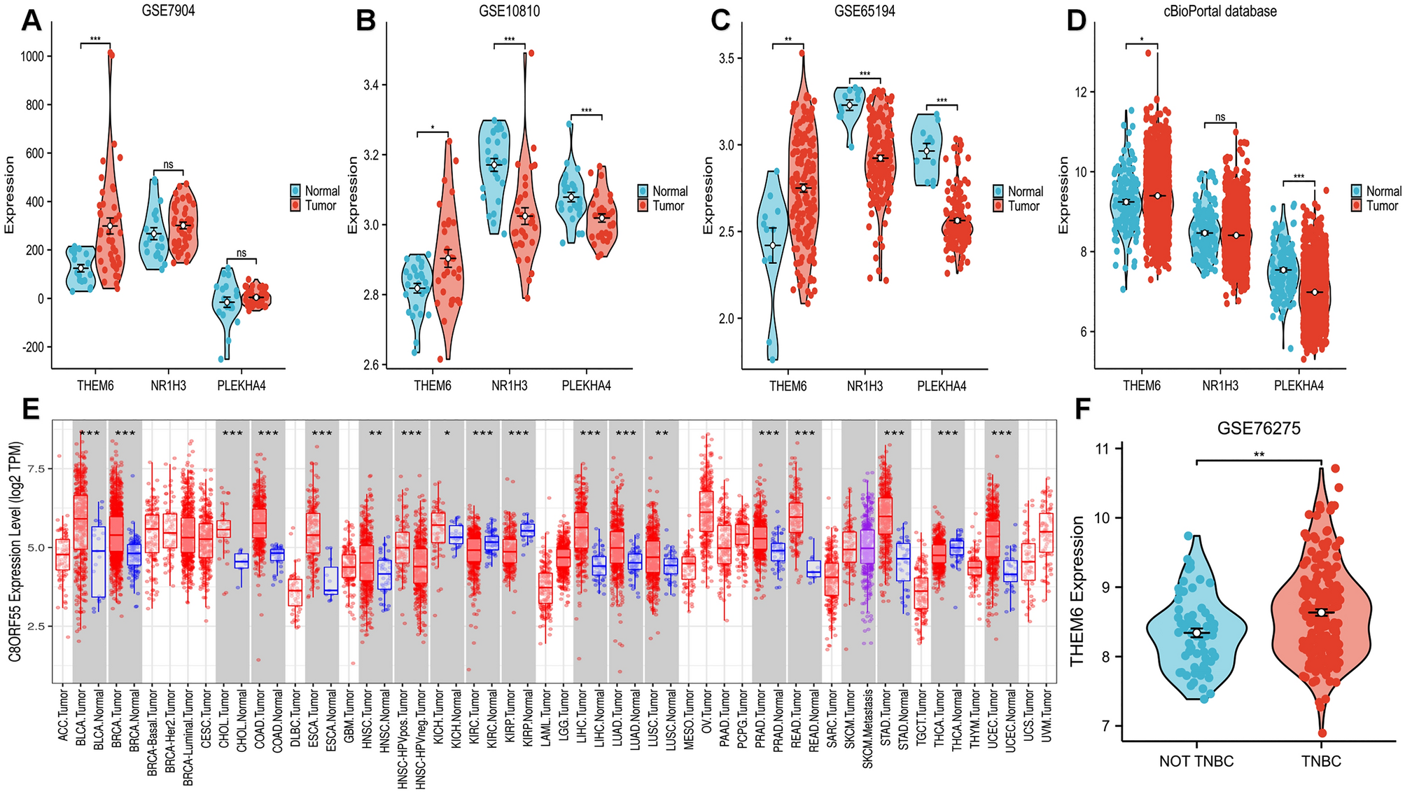
The expression levels of three genes were analyzed in the GEO dataset and cBioPortal database. In each dataset, only THEM6 was found to be upregulated in breast tumors compared to normal tissues (p ≤ 0.05). (A) GSE7904 (62 samples in total including 43 tumors, 7 normal breast and 12 normal organelles); (B) GSE10810 (58 samples in total, 31 tumors and 27 controls); (C) GSE65194 (155 samples in total containing 130 breast cancer specimens, 11 normal breast tissue specimens and 14 TNBC cell lines); (D) The cBioPortal database; (E) Expression levels of THEM6 in pan-cancer were analyzed using the TIMER database; (F) Difference in expression of THEM6 in non-triple-negative breast cancer versus triple-negative breast cancer in the GSE76275 database.