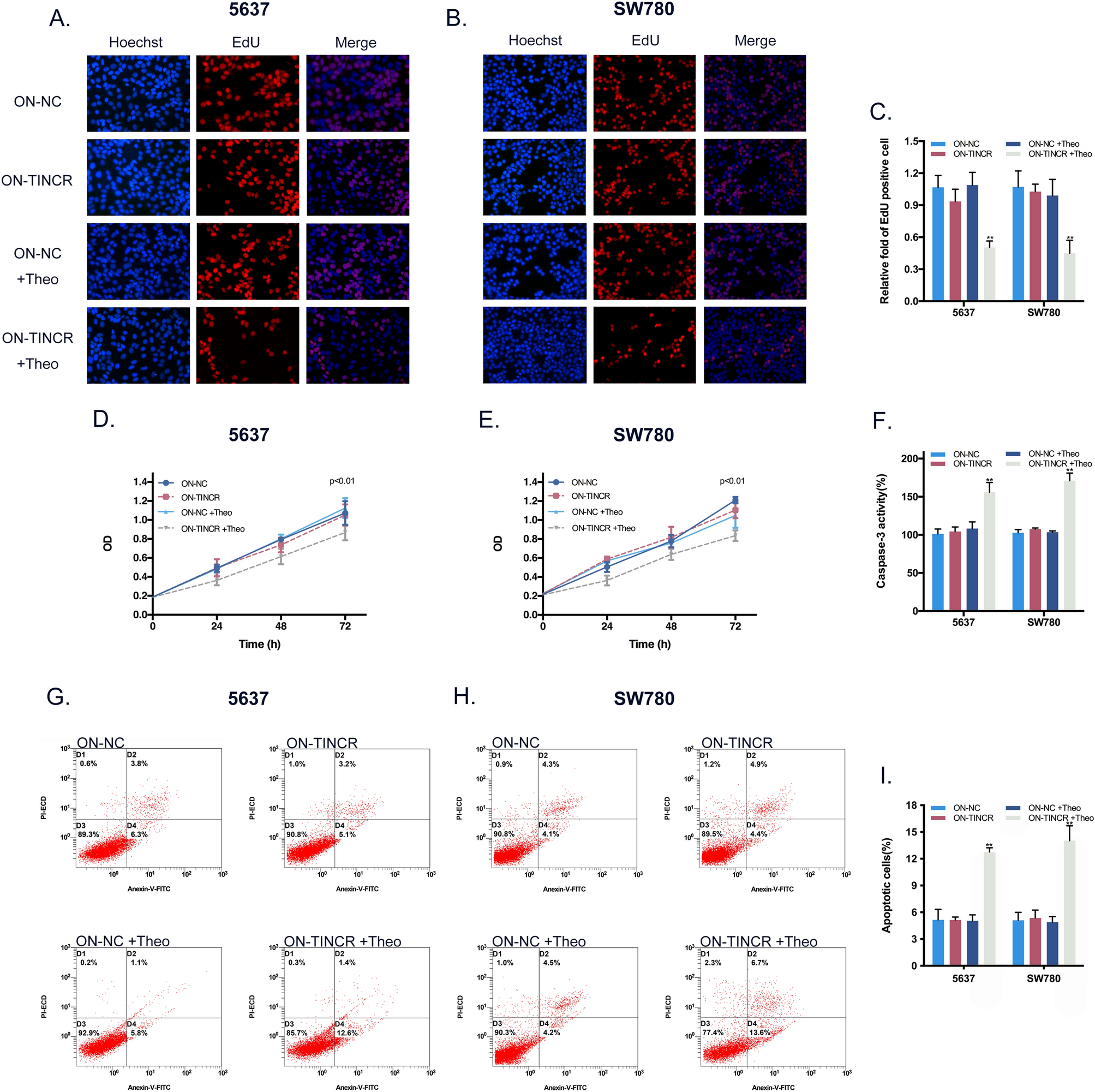
Figure 6

Effects of the ON device on the proliferation and apoptosis of BCa cells in vitro. (A, B) Representative images of EdU assay in BCa cell after transfection the ON device. (C) EdU assay manifested that the proliferation inhibition of BCa cell activated by silencing TINCR could be turned on by the ON device at 2 mM theophylline. Bars: mean ± SD; **P < 0.01. (D, E) CCK8 assay demonstrated that growth inhibition of BCa cell activated by silencing TINCR could be switched on at 2 mM theophylline by the ON device at 2 mM theophylline. P < 0.01. (F) ELISA assay supported that the activity of caspase-3 activated by silencing TINCR could be turned on by the ON device at 2 mM theophylline. (G, H) Representative scatter plots of flow cytometry assay in BCa cell after transfection the ON device. (I) Flow cytometry assay showed that the ON device at 2 mM theophylline could turn on the promotion of apoptosis activated by silencing TINCR. Bars: mean ± SD; **P < 0.01.