Figure 3
From: Impact of various high fat diets on gene expression and the microbiome across the mouse intestines

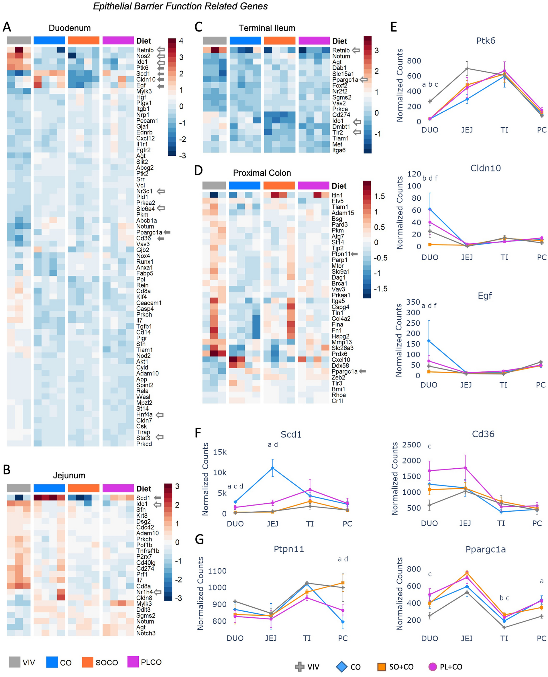
HFDs impact the expression of epithelial barrier function genes across the intestines. (A–D) Heatmaps of genes involved in epithelial barrier function in the indicated portions of the intestines of mice fed either low fat VIV chow or one of the three HFDs. Included are genes that are significantly different between any two diets (p-adj ≤ 0.05). Solid arrow, plotted in figure; open arrow, plotted in a subsequent figure. Arbitrary scale of relative expression is shown. See Supplementary Table S6 for a complete list of genes. (E–G) Line graphs showing normalized read counts with standard deviation (SD) of select genes on the indicated diets. Genes with significantly different levels of expression between the diets within a given tissue (p-adj ≤ 0.05) are indicated as follows: a (VIV vs CO); b (VIV vs SO + CO); c (VIV vs PL + CO); d (CO vs SO + CO); f (SO + CO vs PL + CO).