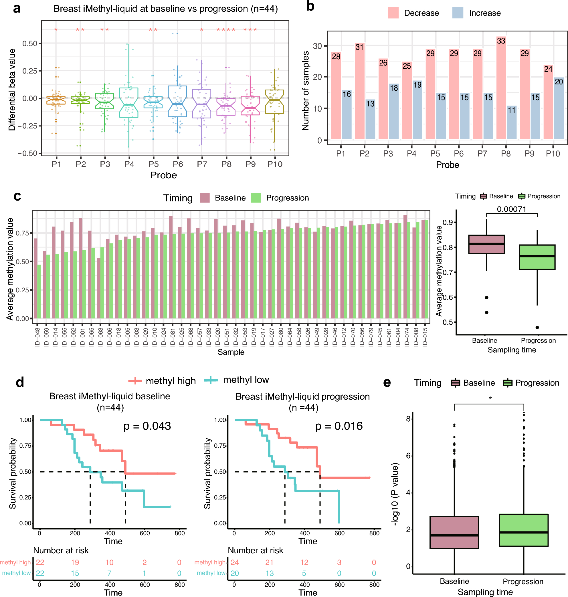
Figure 5

Comparison of baseline and post-progression iMethyl-liquid. (a) Differential beta values between matched baseline and progression iMethyl-liquid for our breast cancer samples (n = 44). The differential beta values were tested to determine if they were less than zero by the one-sample t-test (P value of **** < 1 × 10–4, *** < 1 × 10–3, ** < 1 × 10–2, * < 5 × 10–2). (b) Number of samples whose methylation level at each probe increased or decreased at the point of tumor progression. (c) Average methylation value of the 5 selected probes, namely, P2, P3, P5, P8, and P9, compared between the baseline and progression point per sample (left) and for all samples (right). (d) Survival analysis between the methylation-high and -low group based on the average methylation values of all 10 probes from iMethyl-liquid at the baseline (left) and progression (right) point. (e) Prediction power for the clinical outcome of ICB therapy comparing the baseline and progression iMethyl-liquid. Performance was estimated by 1000 trials of bootstrapping of individual patient samples. In each sampling, the P value from the survival analysis was obtained. The resulting 1000 P values for the baseline and progression iMethyl-liquid were compared by the Wilcoxon signed-rank test (P = 0.021).