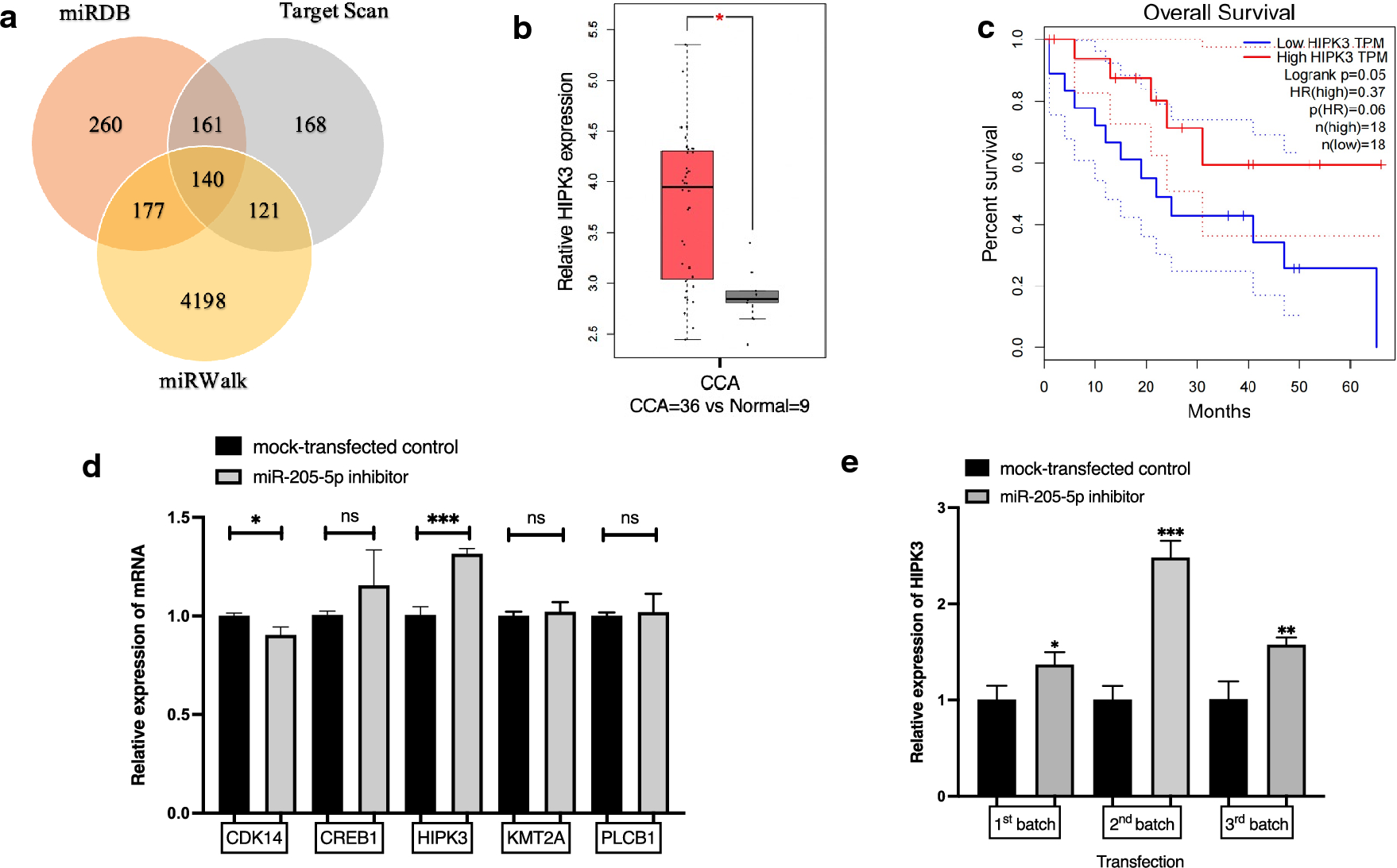
Figure 4

Target prediction of miR-205-5p identifies HIPK3 as one of the potential targets of miR-205-5p. (a) The miRDB database predicted 736 potential target genes. For the TargetScan and miRWalk databases, the corresponding numbers were 590 and 4636, respectively. In total, 140 potential target genes were identified in common by all three databases. (b) Analysis using existing data from the GEPIA database reveals that the relative expression level of HIPK3 in CCA tissues (n = 36) is higher than in corresponding non-tumorous tissues (n = 9). (c) Kaplan–Meier overall survival curves according to the levels of HIPK3 expression. (d) Expression levels of five predicted target genes (CDK14, CREB1, HIPK3, KMT2A, and PLCB1) in the miR-205-5p inhibitor-transfected KKU-213B cell line. (e) Relative expression levels of HIPK3 in three different batches of KKU-213B cells transfected with miR-205-5p inhibitor. Experiments were performed in triplicate on each batch and expressed as the mean ± SD (*p < 0.05, **p < 0.01, ***p < 0.001).