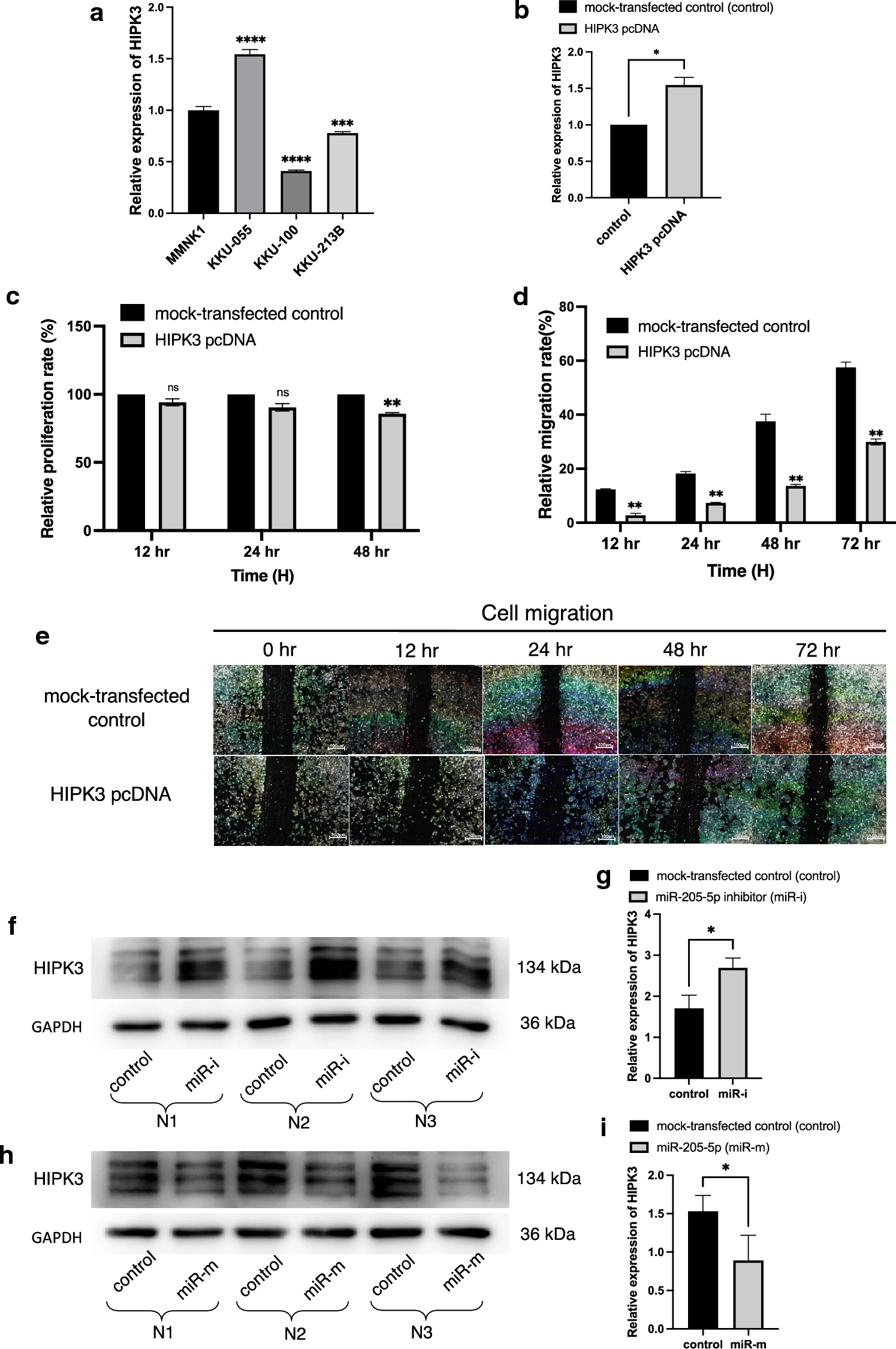
Figure 5

HIPK3 might be direct target of miR-205-5p. (a) Relative basal expression of HIPK3 in CCA cells (KKU-055, KKU-100, and KKU-213b) and immortalized cholangiocyte cell line (MMNK1) was measured by RT-qPCR. (b) Relative expression of HIPK3 in the KKU-100 CCA cell line was measured at 48 h after transfection with a HIPK3 pcDNA. (c) Relative proliferation rates of KKU-100 after transfected with HIPK3 pcDNA were measured using MTT assay at 24, 48 and 72 h after transfection. (d, e) The relative cell migration rates of KKU-100 cells transfected with HIPK3 pcDNA compared with mock-transfected controls at 12, 24, 48, and 72 h were measured using wound-healing assay. (f, g) KKU-213B cell line was transfected with miR-205-5p inhibitor and (h, i) KKU-100 cell line was transfected with miR-205-5p mimic and the expression of HIPK3 was measured by Western blot analysis. Experiments were performed in triplicate for each batch and expressed as mean ± SD (*p < 0.05, **p < 0.01, ***p < 0.001, ****p < 0.0001).