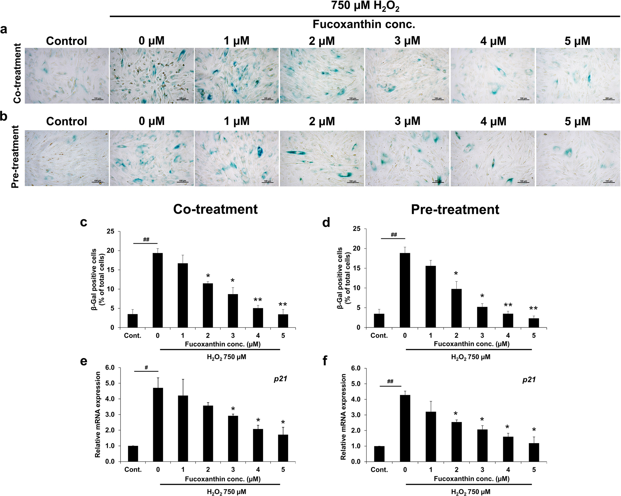
Figure 4

Effects of fucoxanthin on replicative senescence of H2O2-treated PL-MSCs. (a) The representative images of β-Gal staining of PL-MSCs after 24 h of co-treatment with 750 μM H2O2 and 1–5 μM fucoxanthin. (b) β-Gal staining of PL-MSCs after pre-treated with fucoxanthin for 24 h, followed by treatment with 750 μM H2O2 for 24 h. (c) and (d) Quantitation of β-Gal positive cells (% of β-Gal positive cells) of co-treated or pre-treated with 1–5 μM fucoxanthin and 750 μM H2O2 for 24 h, respectively. (e) Quantitative real-time RT-PCR showed the expression of p21 in PL-MSCs after co-treatment with 750 μM H2O2 and 1–5 μM fucoxanthin for 24 h. (f) Quantitative real-time RT-PCR showed the expression of p21 in PL-MSCs pre-treated with fucoxanthin for 24 h followed by treatment with H2O2 for 24 h. Data are presented as mean ± SEM, n = 3. Statistical significance was tested using the pair T-test. #p ≤ 0.05, ##p ≤ 0.01 vs. PL-MSCs culture in completed DMEM medium. *p ≤ 0.05, **p ≤ 0.01 vs. H2O2-treated PL-MSCs without fucoxanthin. (a) and (b) were captured with 20X magnification. Scale bar = 100 μm.