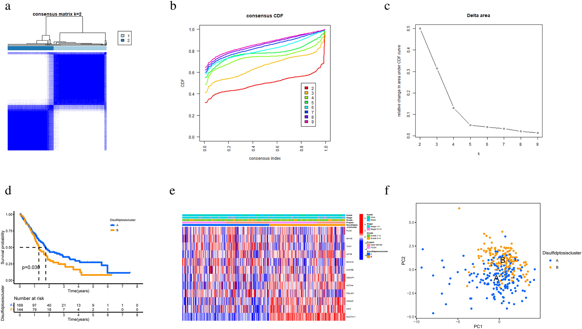
Figure 2

Consensus clustering analysis based on 12 DRGs (a–c) consensus matrix results graph (k = 2). (a) The consensus clustering matrix for k = 2. (b) Cumulative distribution function (CDF) with the k value from 2 to 9. (c) Relative change in area under the CDF curve according to different k values. (d) Kaplan–Meier survival curves showed a statistically significant difference between the two subtypes (p = 0.030). (e) heat map of clinical features between the two subtypes. (f) PCA analysis of pancreatic cancer samples between two subtypes.