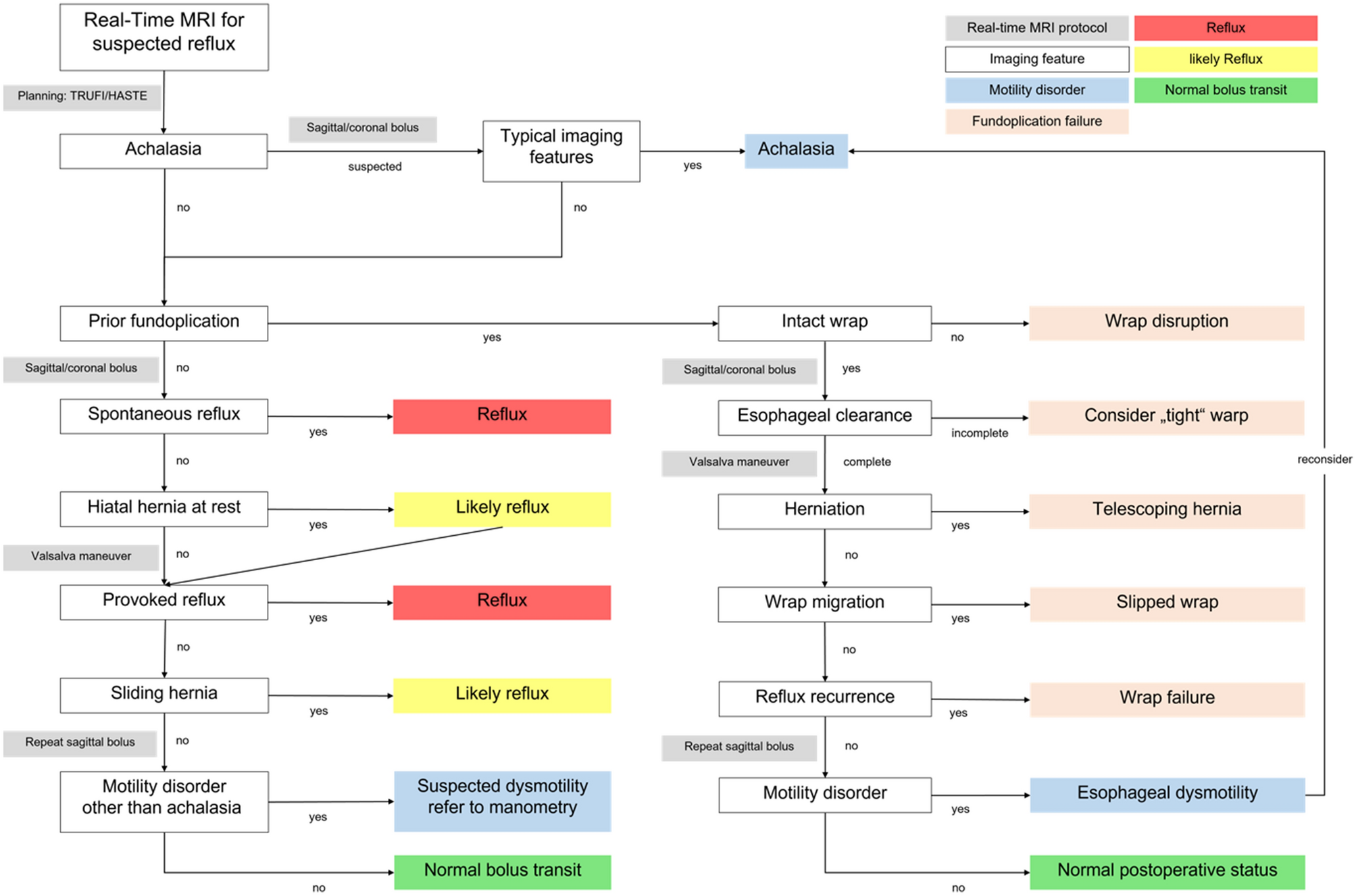
Figure 3

Diagnostic flow chart for real-time MRI of the esophagus and EGJ. In a first step, all real-time MRI films are evaluated for the presence of achalasia. If achalasia is confirmed, the study is finished, and no further real-time images should be acquired. Second, patients are evaluated for the presence or failure of prior fundoplication surgery. In case of prior anti-reflux surgery, real-time MRI films should be assessed for the presence of specific fundoplication failure patterns10,17. Otherwise, patients should be assessed for the presence of reflux and hiatal hernia confirming the presence of gastroesophageal reflux disease. In the absence of reflux provocation, the presence of sliding hiatal hernia during Valsalva maneuver should be considered suggestive of GERD. In cases lacking unequivocal reflux or signs of failure of anti-reflux surgery, esophageal motility disorders should be considered as a differential diagnosis especially in patients with incomplete or delayed esophageal clearance. Due to the lack of specific imaging parameters, these patients should be referred to additional high-resolution manometry.