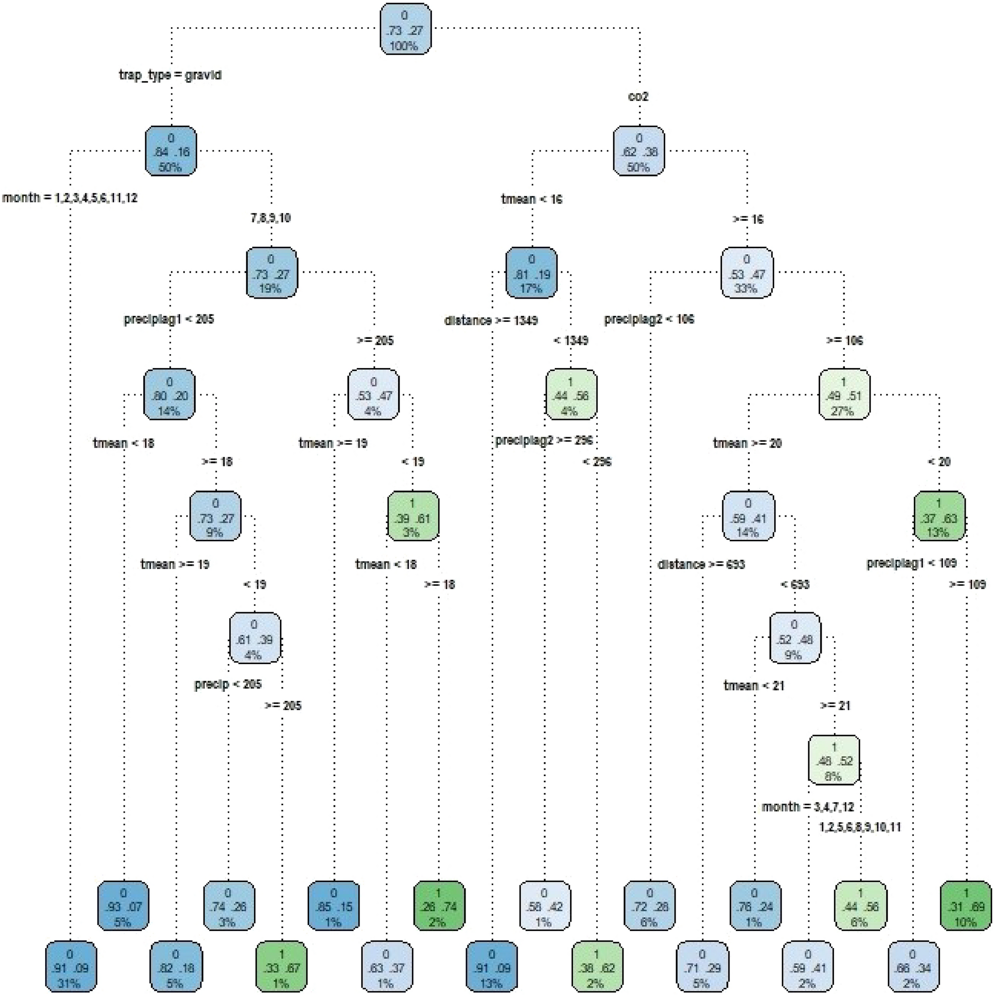
Figure 2

Pruned tree for the general (no site covariate) CART model showing the parameters and values that best predict Cx. quinquefasciatus occurrence on Hawai‘i Island. The splits from each node follow the rule left = YES. Each node contains the following information: the predicted class (detection (1) or non-detection (0)), the probability of detection/non-detection, and the percentage of observations in the node. The color scale shows the non-detection (blue) to detection (green), color changes towards white as detection/non-detection approaches 50/50 percent. tmean, mean temperature; preciplag1 and preciplag2, one and two months prior precipitation to the sampling month; distance, distance to anthropogenic features.