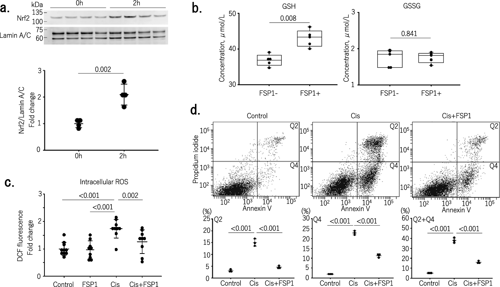
Figure 2

Cytoprotective effects of FSP1 through Nrf2-mediated antioxidant activity in TECs. (a) Upper: Western blots of mProx cell nuclei before incubation with FSP1 (0 h) and after 2 h incubation with FSP1 (2 h). Nuclear translocation induced by FSP1 of Nrf2 was clearly observed. Lower: Densitometric analysis of the blots (n = 4 in each group). (b) FSP1 increased reduced glutathione (GSH) levels in mProx cells, while oxidized glutathione (GSSG) levels were unchanged (n = 5 in each group). (c) Fold change in dichlorodihydrofluorescein (DCF) fluorescence by the addition of FSP1 only (FSP1), cisplatin only (Cis), or FSP1 and cisplatin (Cis + FSP1). FSP1 significantly inhibited cisplatin-induced increases in DCF fluorescence by reactive oxygen species (ROS) production in mProx cells (n = 9 in each group) (P = 0.002). (d) Incidence of apoptosis among mProx cells without any treatments (control), treated with cisplatin (Cis) with or without FSP1. The numbers of apoptotic cells were significantly lower among the FSP1 treated cells (n = 3 in each group) (P < 0.001).