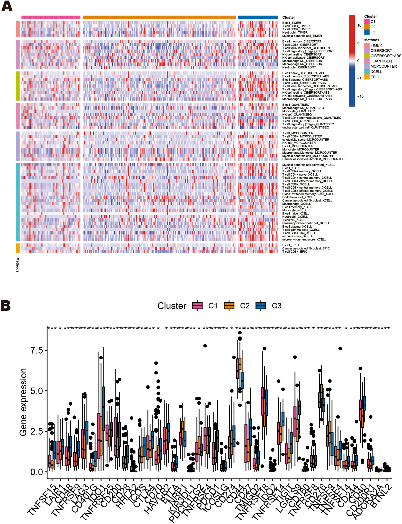
Figure 11

The immune cell infiltration landscape and the expression of immune checkpoint-related genes among the three different subgroups of HNSCC. (A) Heatmap for immune cell infiltration landscape based on the CIBERSORT, CIBERSORT-ABS, QUANTISEQ, XCELL, MCP-counter, EPIC, and TIMER algorithms among the three different subgroups. (B) The expression levels of immune checkpoint-related genes among the three different subgroups.