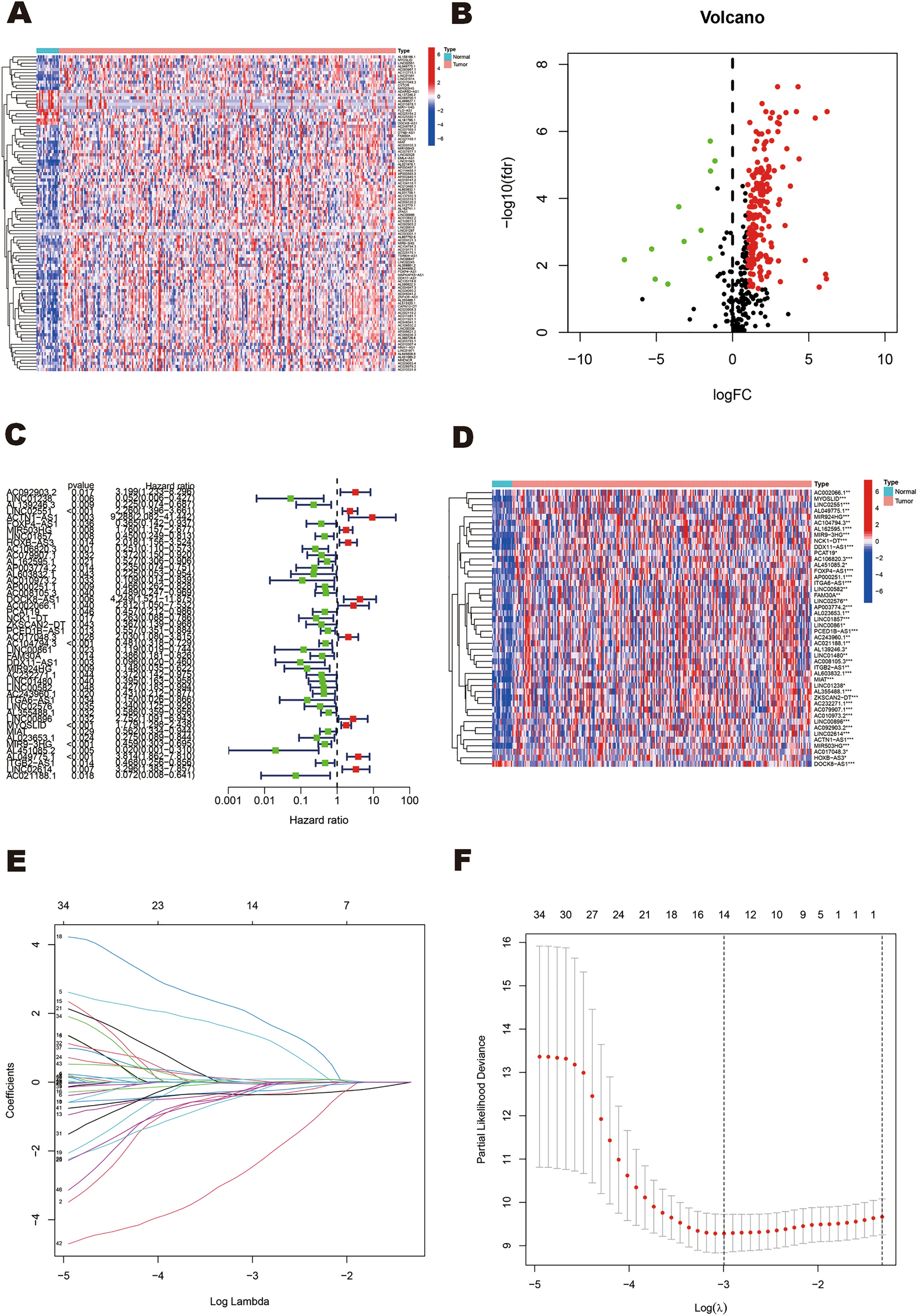
Figure 2

Identification of differentially expressed ERS-related lncRNAs and construction of an ERS-related lncRNAs model for HNSCC patients. (A) Heatmap of 100 significant differentially expressed lncRNAs. (B) Volcano plot of ERS-related lncRNAs. Red dots indicate upregulated lncRNAs in tumor tissues while the green dots indicate downregulated lncRNAs. Black dots indicate no significant difference in lncRNA expression between tumor and normal samples. (C,D) Forest plot (C) and heatmap (D) of the prognostic ERS-related lncRNAs extracted by the univariate Cox regression analysis. (E,F) LASSO regression analysis identified 14 lncRNAs most associated with OS in the TCGA dataset.