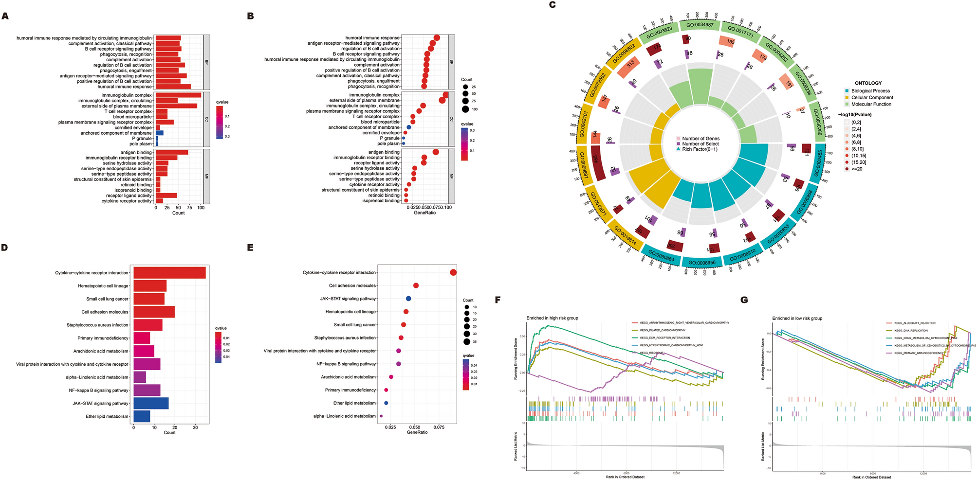
Figure 6

Functional enrichment analysis. (A–C) The GO function enrichment analyses. (D,E) The KEGG signaling pathway enrichment analysis. (F,G) GSEA analysis determines the underlying signal pathway between high-risk poor prognosis and low-risk good prognosis groups.