Figure 2
From: Development of a ferroptosis-based molecular markers for predicting RFS in prostate cancer patients

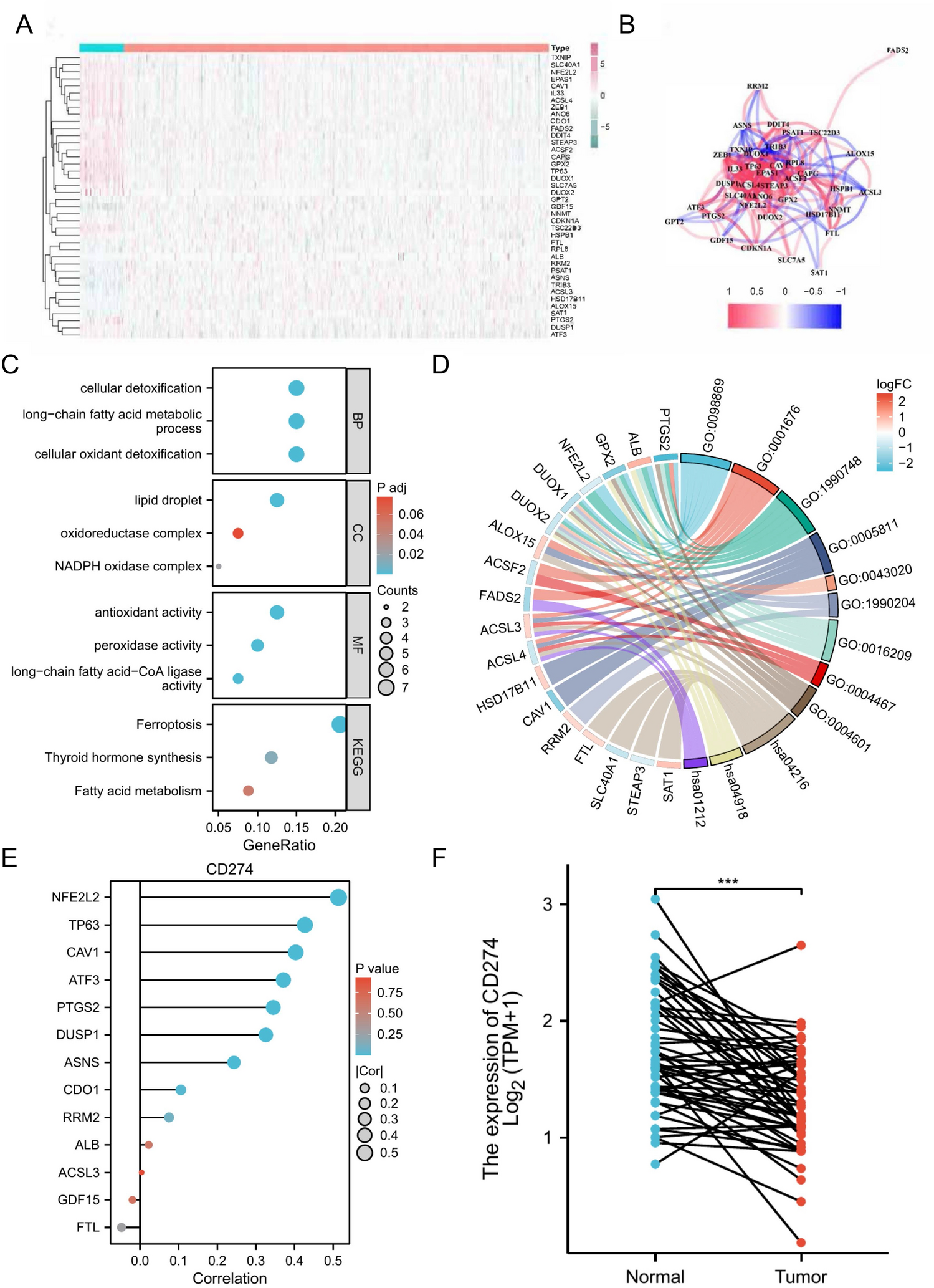
The heatmap (A) and correlation network (B) of Figure 2.40 illustrate the variously expressed genes associated with ferroptosis, as well as GO (C) and KEGG enrichment (D). Additionally, (E) reveals a correlation between PD-L1 expression and 14 genes related to ferroptosis and of prognostic importance. PD-L1 expression levels in PCa and normal patients (F).