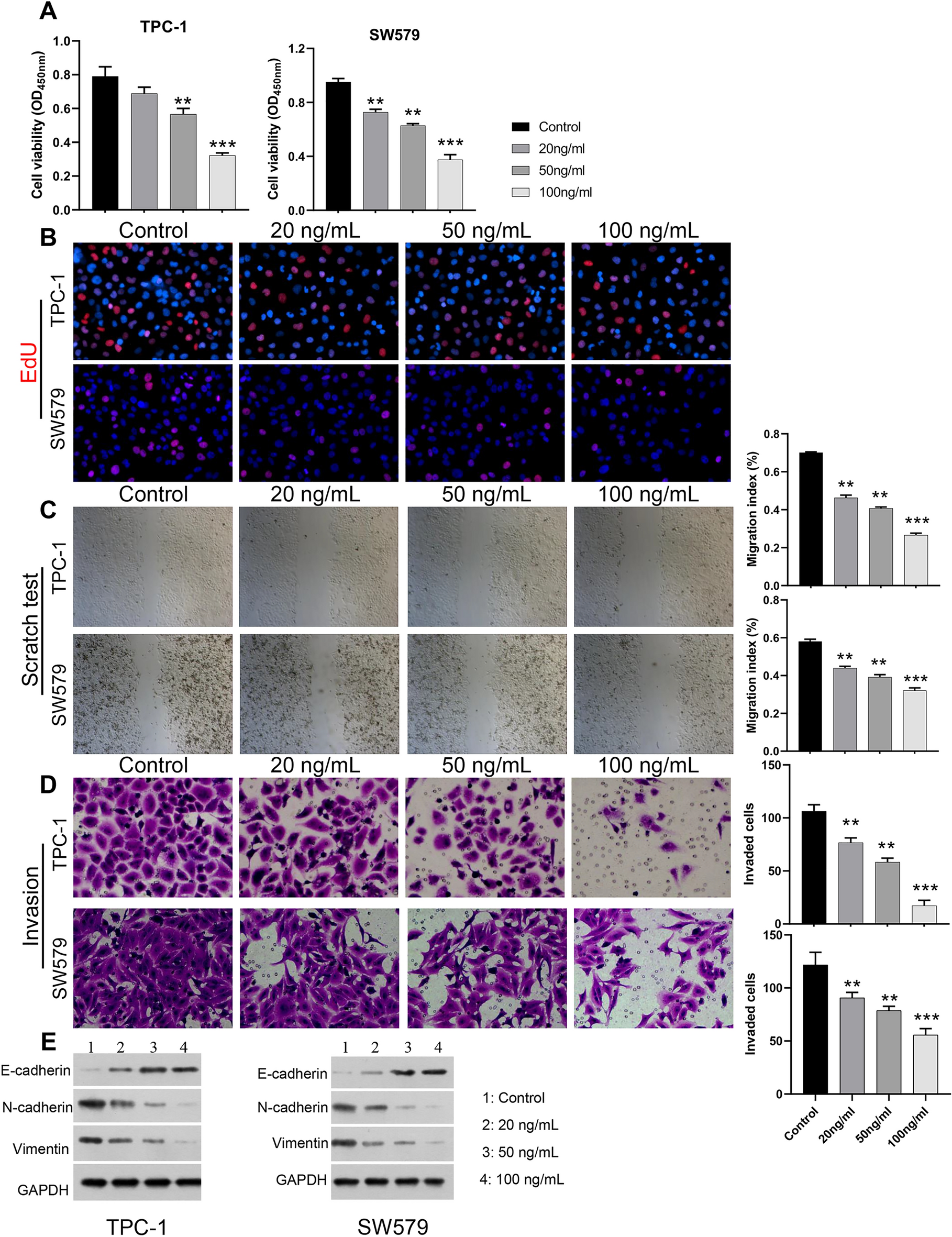
Figure 1

Apatinib markedly restrained proliferation migration, and invasion of SW579 and TPC-1 cells. (A) CCK8 was used to measure the cell proliferation of SW579 and TPC-1 cells. *P < 0.05, **P < 0.01, vs. Blank. (B) EdU staining was used to detect cell proliferation of of SW579 and TPC-1 cells. (C) Wound healing demonstrated the change of cell migration ability in Apatinib-treated SW579 and TPC-1 cells. Magnification, 100 ×. (D) Cell invasion was evaluated through Transwell assay in SW579 and TPC-1 cells after processing with Apatinib. (E) Western blot was utilized to analyze the change of N-cadherin, Vimentin, E-cadherin expressions in SW579 and TPC-1 cells after administration with Apatinib. Magnification, 200 ×.