Figure 2
From: Dual barrier system against xenomitochondrial contamination in mouse embryos

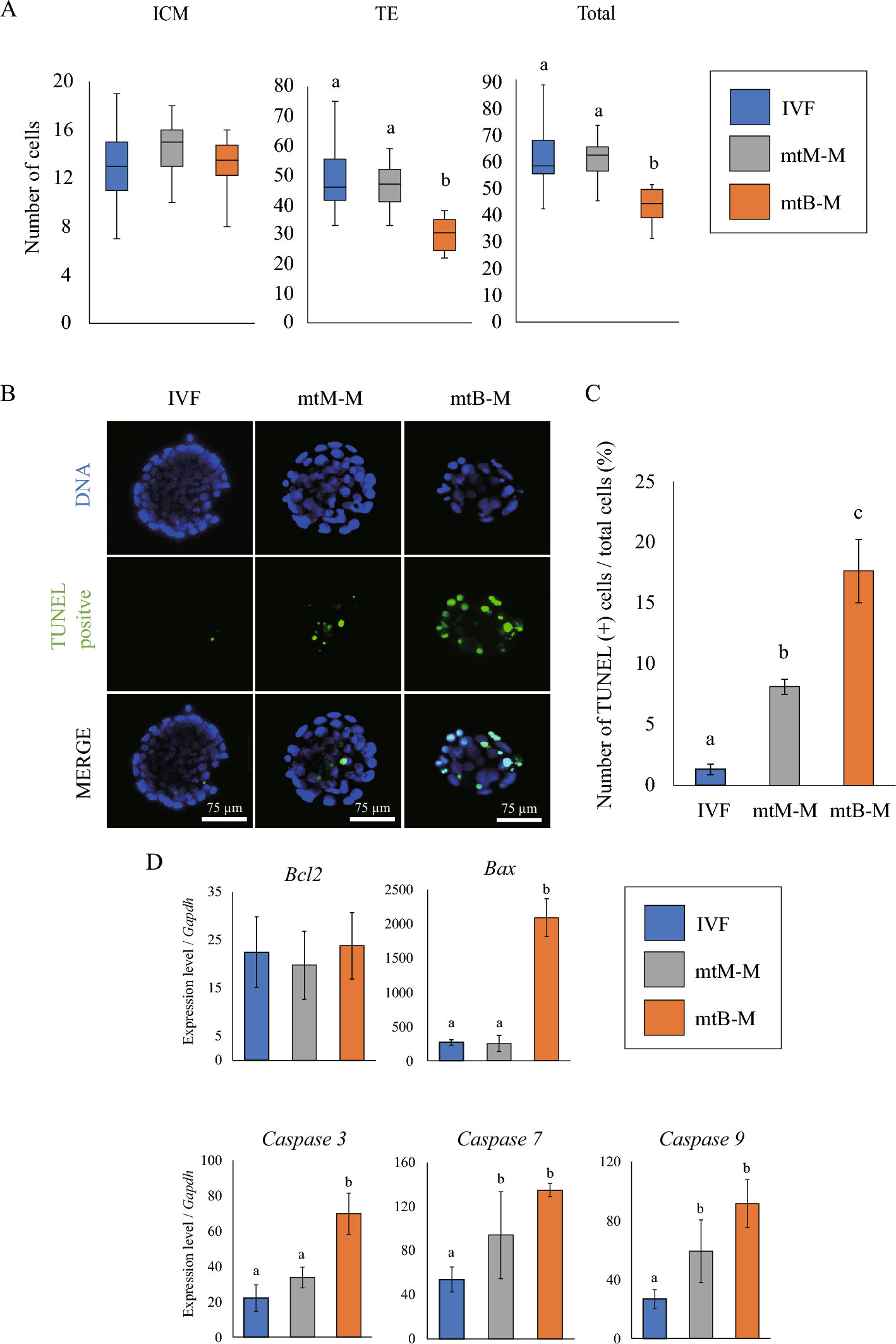
Trophectoderm of mouse blastocysts harbouring bovine mtDNAs. (A) ICM/TE cell allocation in mtB-M blastocysts. Boxplots represent ICM and TE cell numbers based on OCT3/4 and CDX2 immunostaining and total cell number. IVF control (blue), mtM-M (mouse embryos with mitochondria derived from other mouse embryos; grey), and mtB-M (mouse embryos with mitochondria derived from a bovine embryo; orange). IVF, n = 47; mtM-M, n = 9; mtB-M, n = 6. a,bDifferent letters denote significant differences (p < 0.05). (B) TUNEL assay for detecting DNA fragmentation in IVF control, mtM-M, and mtB-M embryos. (C) Bar graph showing mean ± S.E.M. of the ratio of TUNEL-positive cells to the total cells. IVF, n = 6; mtM-M, n = 19; mtB-M, n = 5. a-cDifferent letters denote significant differences (p < 0.05). (D) Relative expression levels of five representative apoptosis-related genes (Bcl2, Bax, Caspase 3, 7, and 9) in mouse IVF embryos (blue), mtM-M embryos (grey), and mtB-M blastocysts (orange). Each value was normalised to Gapdh expression. Ten blastocysts were collected per sample, and three independent samples were analysed. a,bDifferent letters denote significant differences (p < 0.05).