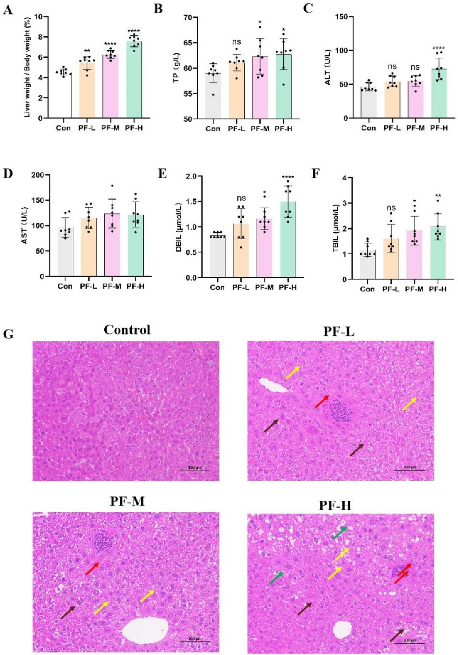
Figure 2

PF led to impaired liver function and histopathological injuries. (A) The liver to body weight ratio after treatment with PF water extracts. (B–F) Blood biochemical indicators for liver function after administration of PF water extracts. (G) Representative histopathological microphotographs of livers samples (H&E staining). Yellow arrows indicate cytoplasmic microvesicle formation, brown arrows indicate eosinophilic granules, red arrows indicate inflammatory infiltration and green arrows indicate cytoplasmic vacuolization. ns, no significant; *p < 0.05, **p < 0.01, ****p < 0.0001 versus the control group.