Figure 7

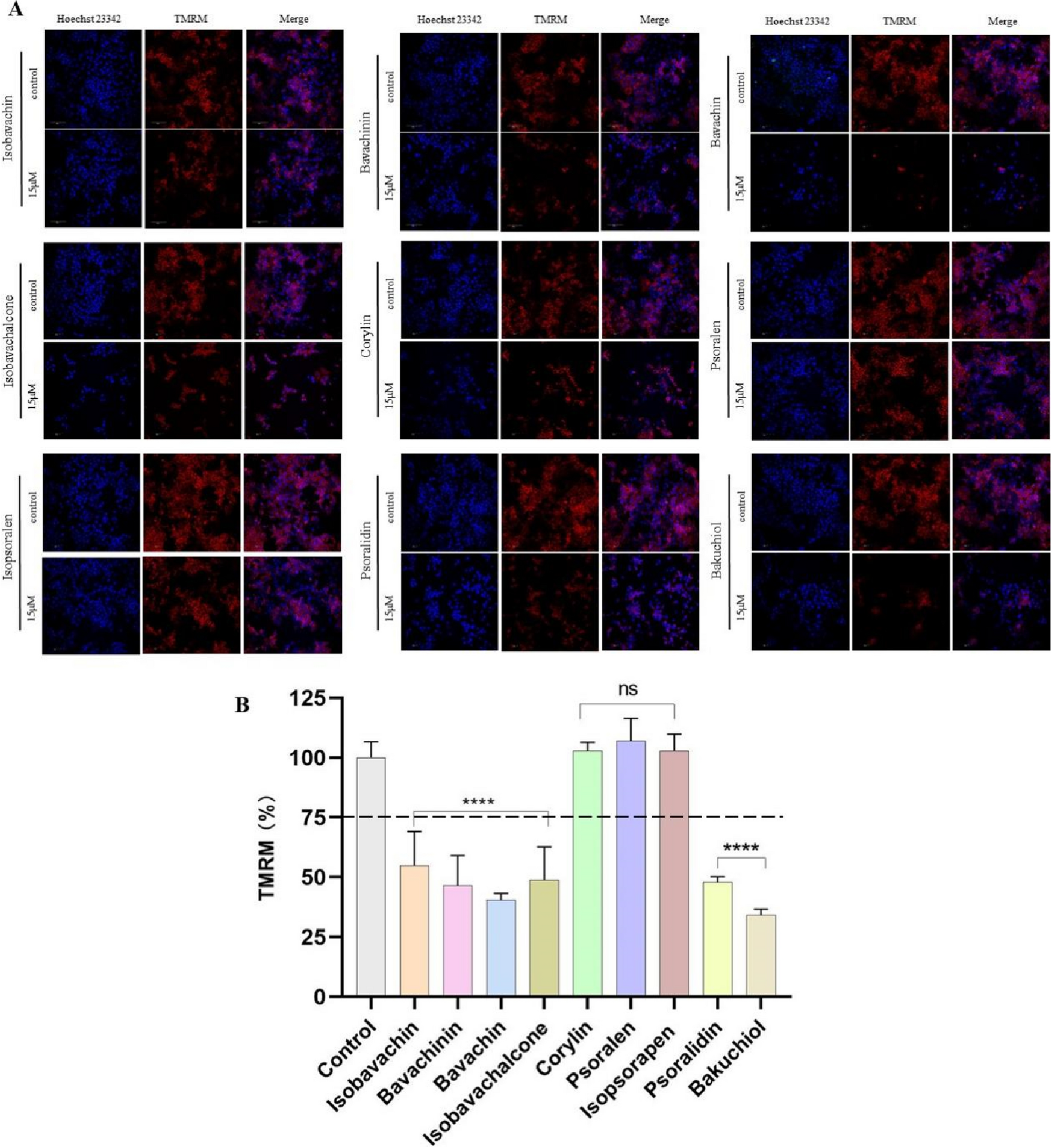
High-content analysis revealed the toxicities of 9 components in PF on MMP. (A) Images of high content screening. (B) Statistical analysis of fluorescence intensity. ns, no significant; ****p < 0.0001versus the control group.

High-content analysis revealed the toxicities of 9 components in PF on MMP. (A) Images of high content screening. (B) Statistical analysis of fluorescence intensity. ns, no significant; ****p < 0.0001versus the control group.