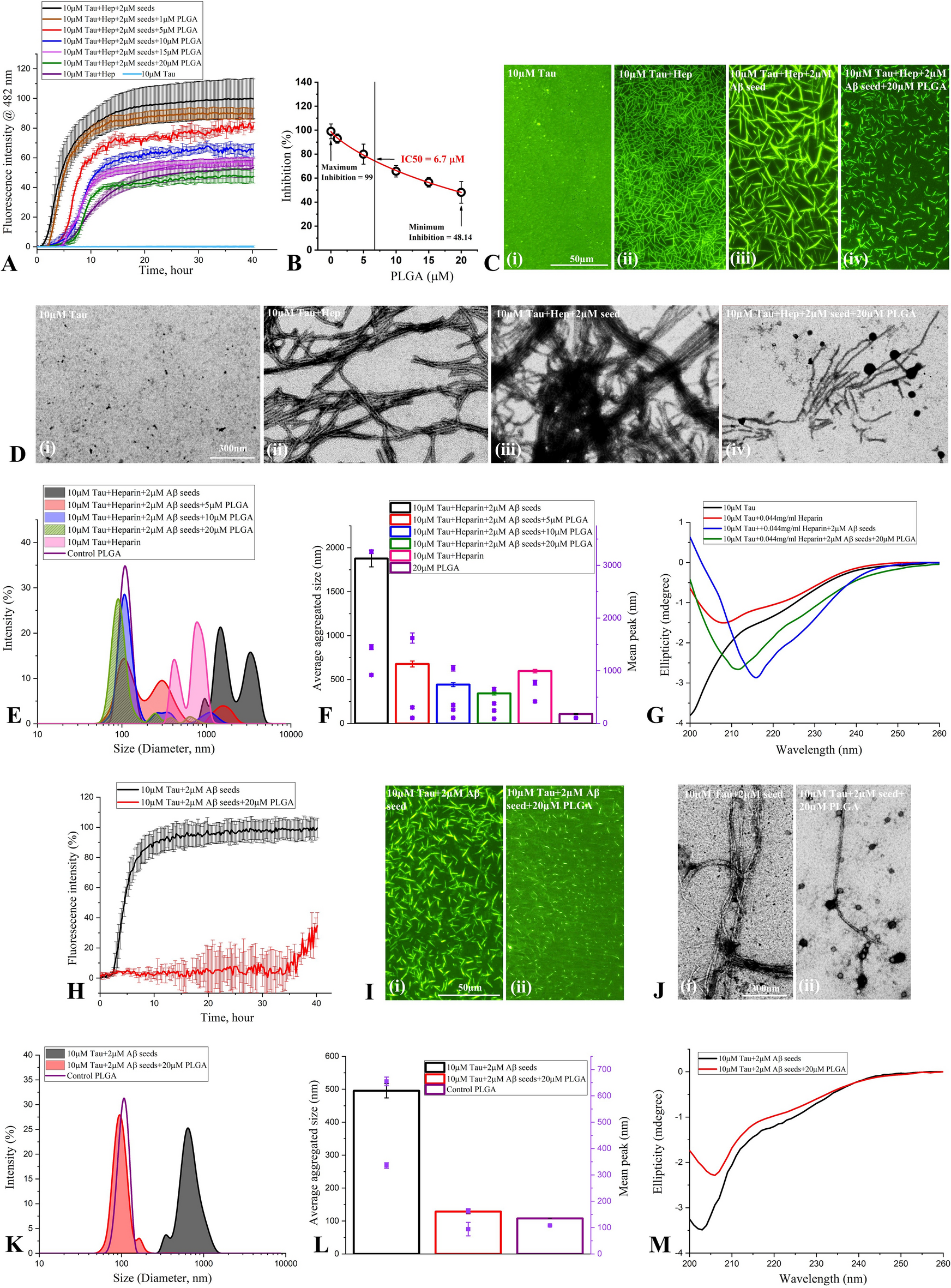
Figure 3

Attenuation of Aβ1-42 seed-induced tau aggregation by PLGA. (A–D) Native PLGA dose-dependently (1–20 µM) attenuates Aβ1-42 seed-induced spontaneous aggregation of 10 µM 0N4R tau in the presence of heparin as revealed by ThT kinetic assays (A,B) and respective fluorescence (C) as well as STEM (D) images over 40 h incubation. Note the IC50 value of native PLGA in inhibiting 10 µM 0N4R tau over 40 h incubation (B). The fluorescence (C) and STEM (D) images of PLGA untreated and treated tau samples in presence of heparin were taken after 40 h incubation. Note the relative decrease in the amount of tau fibrils in presence of different concentrations of PLGA. (E–G) DLS analysis (E,F) and CD spectra (G) of 10 µM 0N4R tau in the presence and absence of PLGA following 40 h incubation. DLS analysis reveals a differential decrease in the diameter of tau in the presence of different concentrations of PLGA compared to control tau as depicted by size distribution curves (E) and and histogram (F) representing average aggregate size (left side Y axis) and mean peaks of tau aggregates for a given condition (right side Y axis). CD spectra (G) showing β-sheet content following incubation of 10 µM 0N4R tau in the absence and presence of 20 µM PLGA after 40 h incubation. Note the decreased formation of β-sheet rich secondary structure in the presence of PLGA. (H–M) Native PLGA (20 µM) attenuates spontaneous aggregation of 10 µM 0N4R tau in the absence of heparin as revealed by ThT kinetic assays (H) and respective fluorescence (I) as well as STEM (J) images over 40 h incubation. The overall amount of tau aggregation are found to decrease in presence of 20 µM PLGA. The fluorescence (I) and STEM (J) images of PLGA untreated and treated tau samples in the absence of heparin were taken after 40 h incubation. Note the relative decrease in the amount of tau fibrils in the presence of PLGA. (K–M) DLS analysis (K,L) and CD spectra (M) of 10 µM 0N4R tau with or without 20 µM PLGA in the absence of heparin following 40 h incubation. DLS analysis reveals a differential decrease in the diameter of tau in the presence of 20 µM PLGA compared to control tau as depicted by size distribution curves (K) and and histogram (L) representing average aggregate size (left side Y axis) and mean peaks of tau aggregates for a given condition (right side Y axis). CD spectra (M) showing β-sheet content following incubation of 10 µM tau in the absence and presence of 20 µM PLGA after 40 h incubation. Note the decreased formation of β-sheet rich secondary in the presence of PLGA. All ThT kinetic graphs represented average mean ± SEM of three separate experiments, each performed with six replicates for each condition.