Figure 4
From: Low dose cadmium exposure regulates miR-381–ANO1 interaction in airway epithelial cells

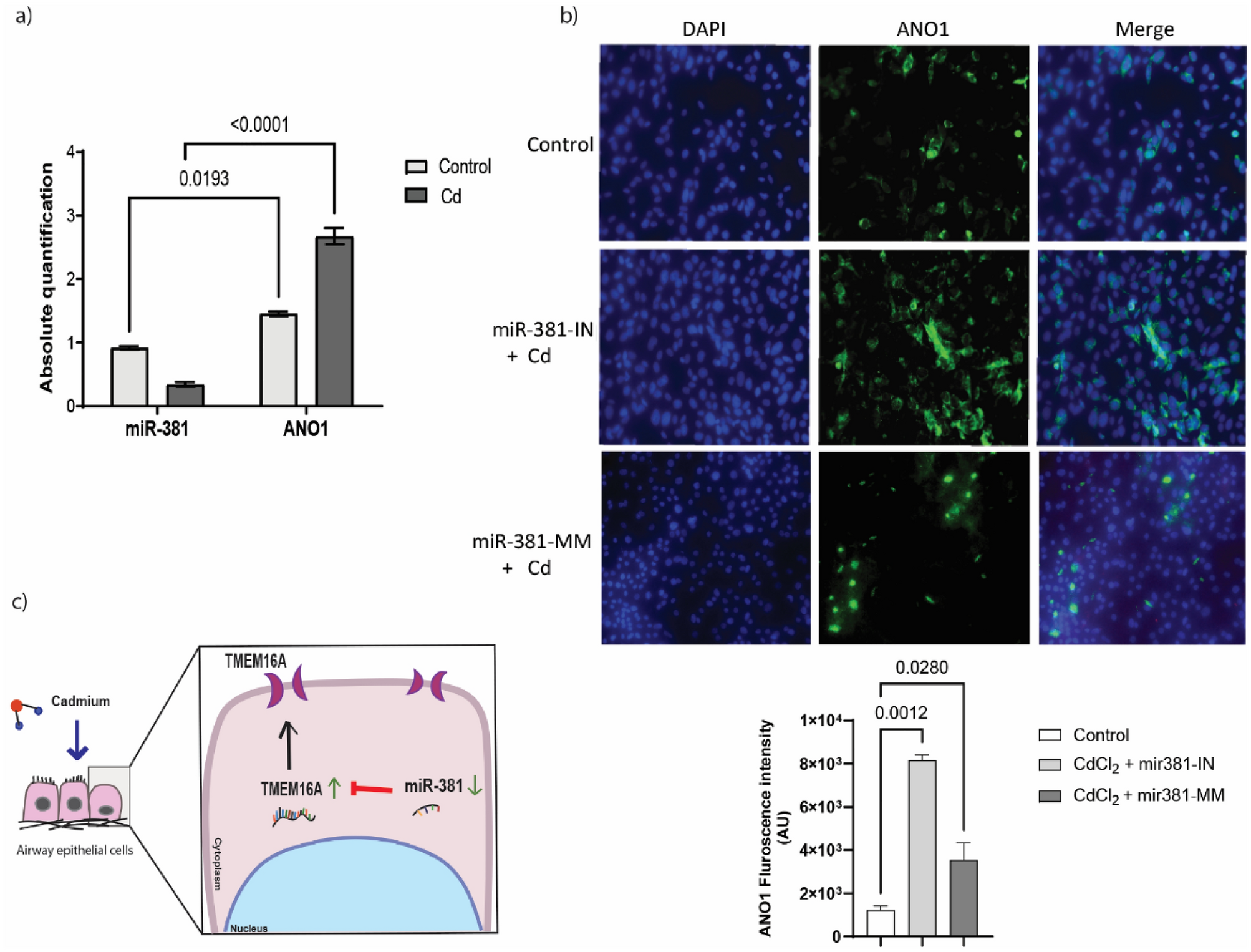
CBECs treated with CdCl2 (1 µM), (a) expression analysis for miR-381 and ANO1 using qRT-PCR. (b) CBECs transfected with miR-381 mimic (miR-381-MM) and control and treated with miR-inhibitor (miR-381-IN) analyzed for ANO1 expression. (c) Graphical abstract: Cadmium exposure to airway epithelial cells inhibits miR-381 expression which induces ANO1 expression.