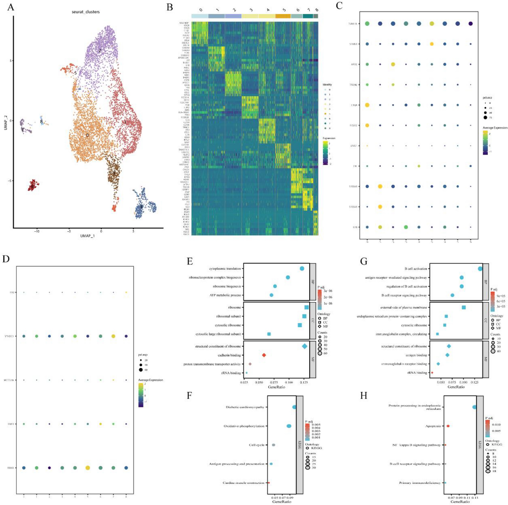
Figure 6

(A) Subcluster analysis of macrophage subpopulations. (B) Heatmap displaying the top genes in subclusters. (C) Analysis of macrophage subpopulations. (D) Expression profiles of m6A regulatory factors in the clusters. (E, F) Functional analysis and KEGG pathway analysis of Cluster 4. (G, H) Functional analysis and KEGG pathway analysis of Cluster 7.