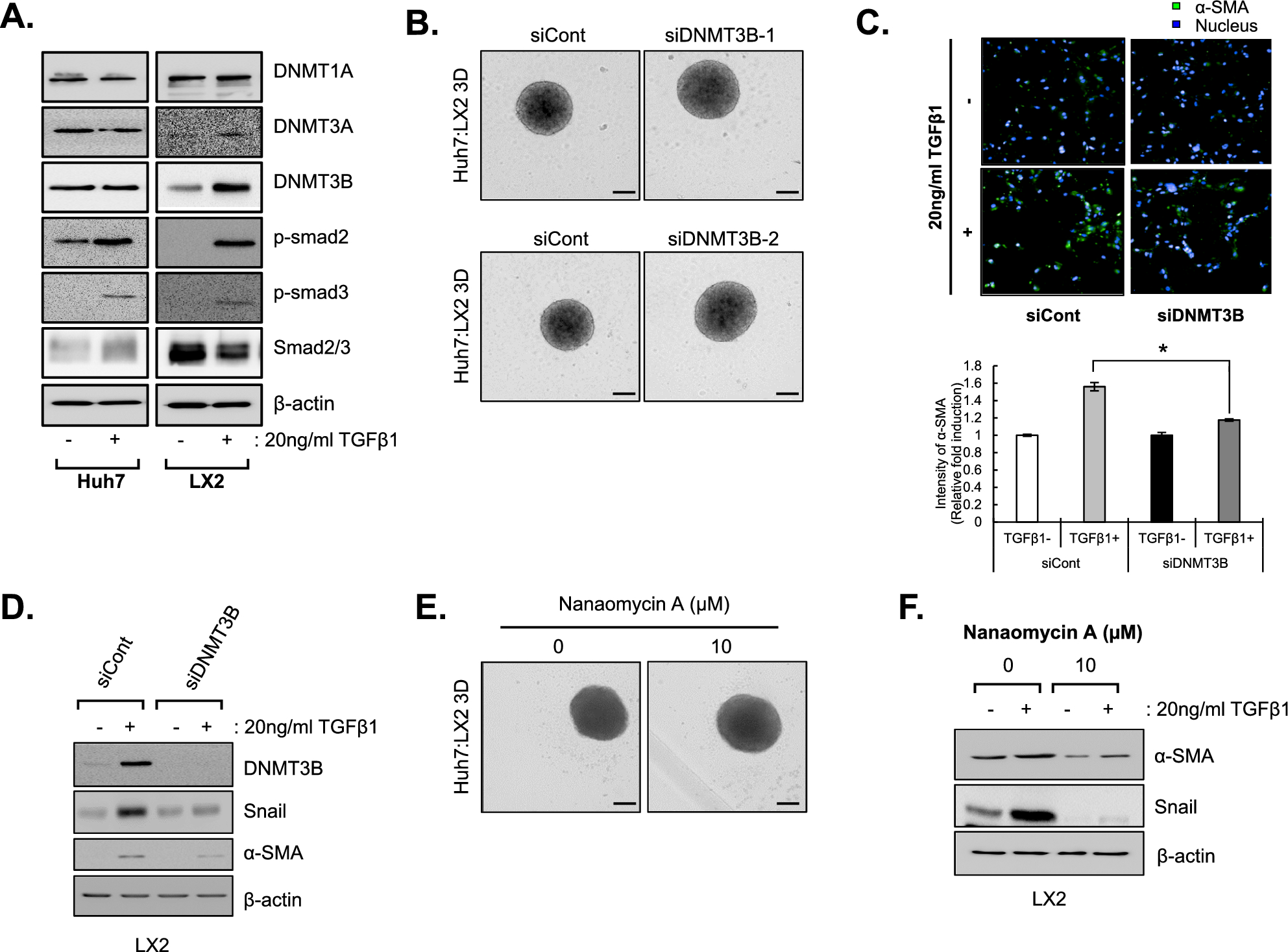
Figure 5

Reprogramming of HSCs by DNMT3B suppression. (A) Expression levels of DNMT family and Smad2/3-related proteins in Huh7 (left) and LX2 cells (right) were examined after treatment with 20 ng/ml TGF-β1. (B) Size and morphology of MCHSs composed of Huh7 and DNMT3B-deficient LX2 cells (in a 7:3 ratio) for 3 days. Two different siRNA used (upper: purchased from Dharmacon, lower: purchased from Bioneer). (C) DNMT3B-deficient LX2 cells were treated with or without 20 ng/ml TGF-β1 for 48 h. The morphology and α-SMA intensity were examined and calculated using an Operetta HTS system and Harmony software. (D) EMT-related proteins were examined in DNMT3B-deficient LX2 cells with or without 20 ng/ml TGF-β1 treatment. (E) Size and morphology of MCHSs composed of Huh7 and LX2 (in a 7:3 ratio) treated with 10 uM nanaomycin A for 3 days. (F) EMT-related proteins were examined in nanaomycin A treated LX2 cells with or without 20 ng/ml TGF- β1 treatment. β-actin was used as a control.