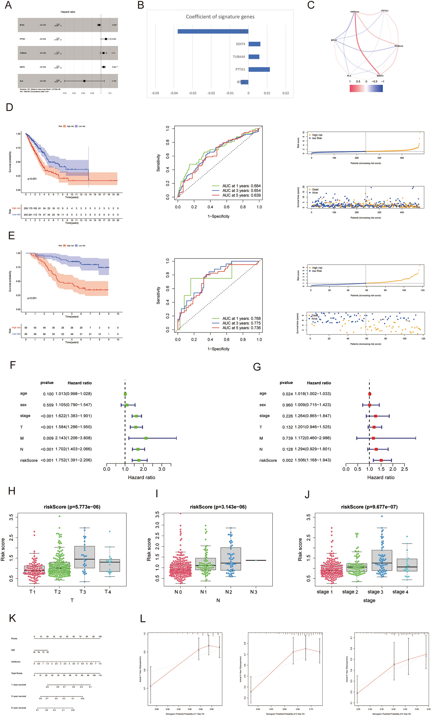
Figure 4

(A) Forest plot of the five genes selected in the signature through multivariate Cox analysis. (B) Coefficients of the five genes included in the signature. (C) The correlations between the signature and the five genes. (D) Survival analysis, survival status accompanied with the risk score and ROC analysis in TCGA data and (E) GSE13123 data. (F,G) Univariate and multivariate Cox analysis identified the signature was an independent risk factor for LUAD patients in TCGA. (H–J) The differences of the risk score between different groups according to clinicopathological features. (K) Nomogram based on risk score and age. (L) Calibration plots of the nomogram for predicting the probability of 1-, 3- and 5-year survival.