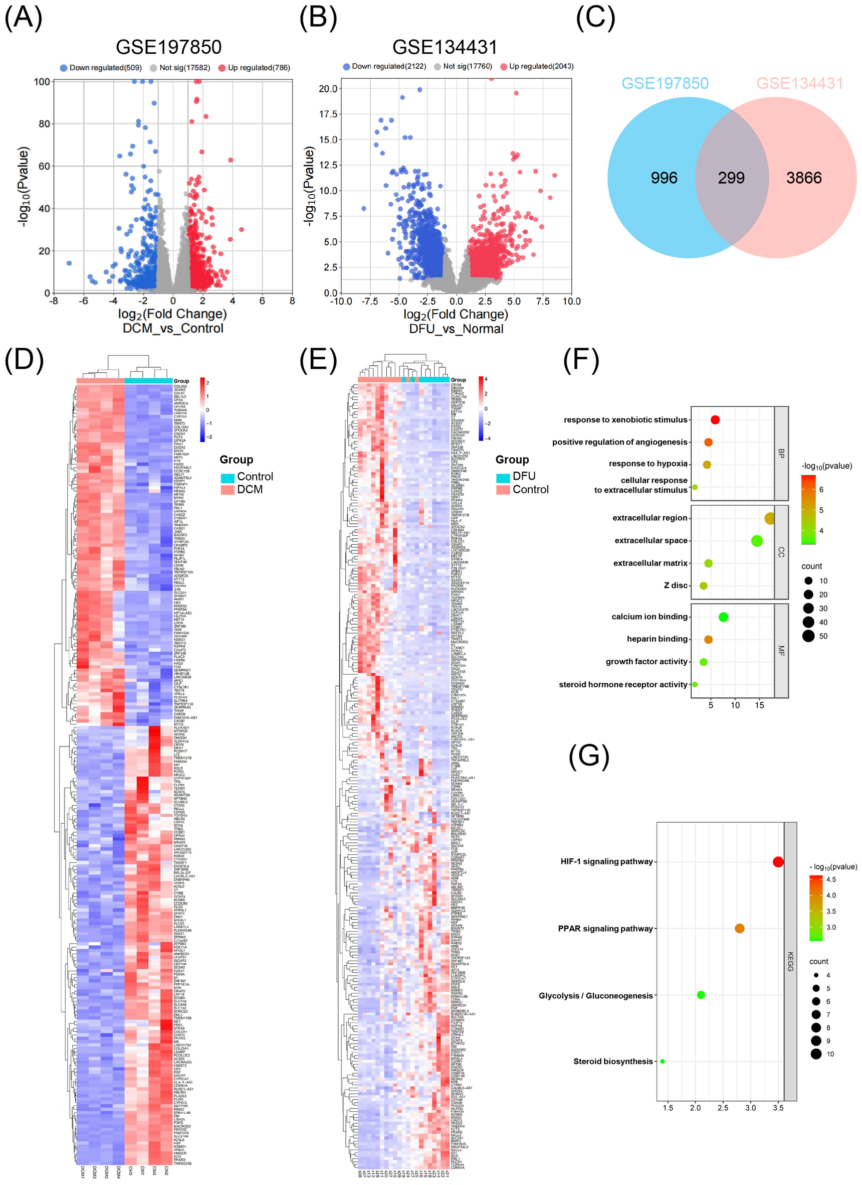
Figure 2

Differentially expressed genes (DEGs) and functional enrichment analysis in DCM and DFU datasets. (A,B) Volcano plot of DEGs in GSE197850 and GSE134431 datasets. Red color indicated up-regulated genes and blue color indicated downregulated genes. (C) Venn diagram of overlapping DEGs among two GEO datasets. (D,E) Heat maps of overlapping DEGs in GSE197850 and GSE134431 datasets. (F) Gene ontology (GO) enrichment analysis of 299 overlapping DEGs. (G) Kyoto encyclopedia of genes and genomes (KEGG) pathway analysis of 299 overlapping DEGs.