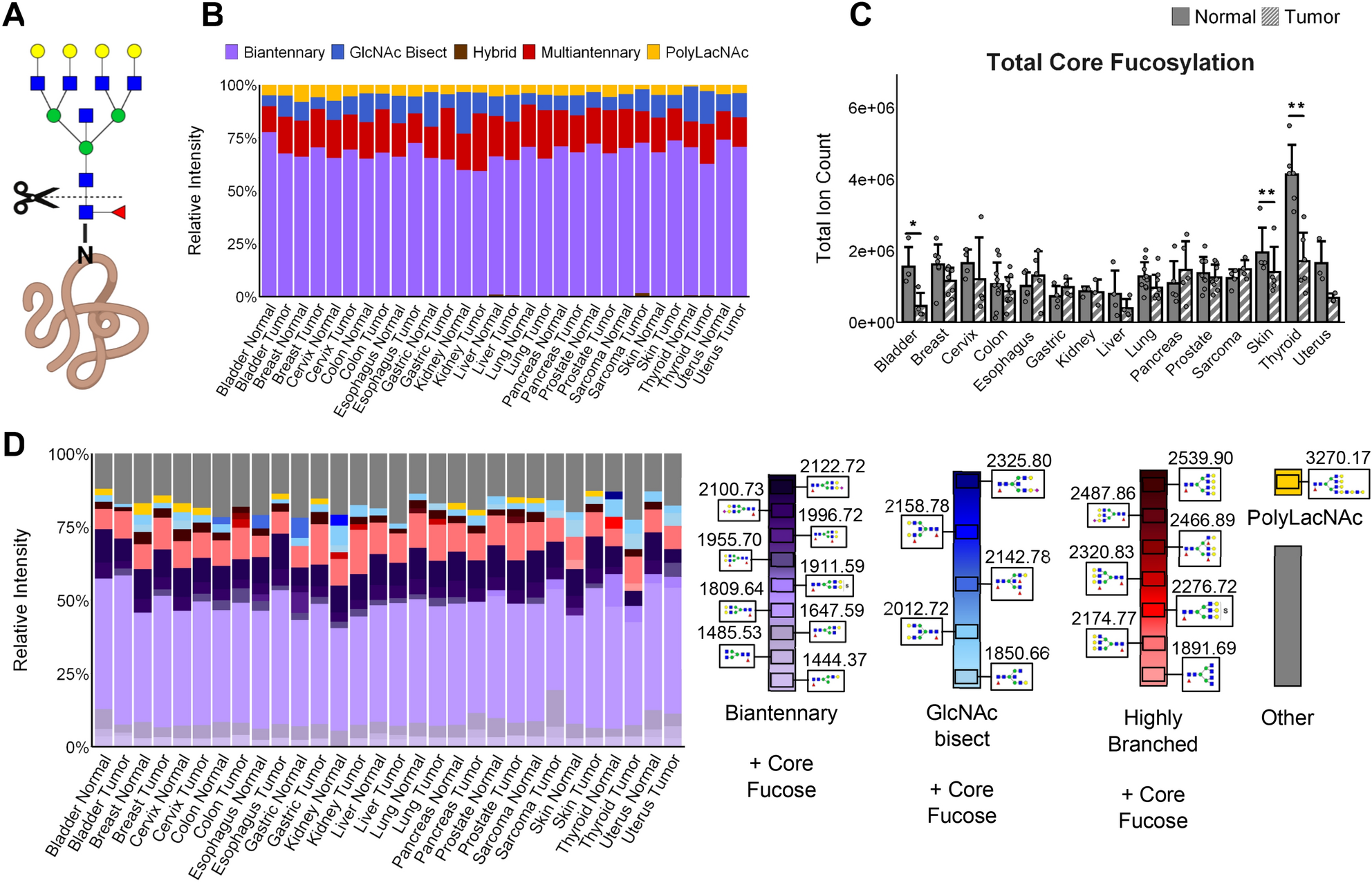
Figure 5

N-glycan core fucosylation (bladder n = 4, breast n = 7, cervix n = 4, colon n = 10, esophagus n = 5, gastric n = 4, kidney n = 3, liver n = 4, lung n = 10, sarcoma n = 4, skin n = 5, pancreas n = 5, prostate n = 8, thyroid n = 6, uterus n = 3). Significance is marked as follows: (*): p-value < 0.05; (**): p-value < 0.01; (***): p-value < 0.001; (****): p-value < 0.0001. Error bars represent one standard deviation. (A) Methodology used: EndoF3 severs core-fucosylated N-glycans between two core GlcNAc monomers. (B) Relative percent of core fucosylated N-glycans by type. (C) Total ion count of core-fucosylation by tissue type. Significance (student’s paired t-test) between normal and cancer is marked as follows: (*): p-value < 0.05; (**): p-value < 0.02; (***): p-value < 0.001. (D) Average relative intensities of top ten core-fucosylated N-glycans for each tissue type sorted by N-glycan type. Each column shows the top ten core-fucosylated N-glycans for that tissue, with the grey portion representing the sum of remaining N-glycans. The legend shows glycan structures and glycans are arranged by glycan type in a gradient from smallest m/z to largest.