Figure 1
From: Colorectal cancer with low SLC35A3 is associated with immune infiltrates and poor prognosis

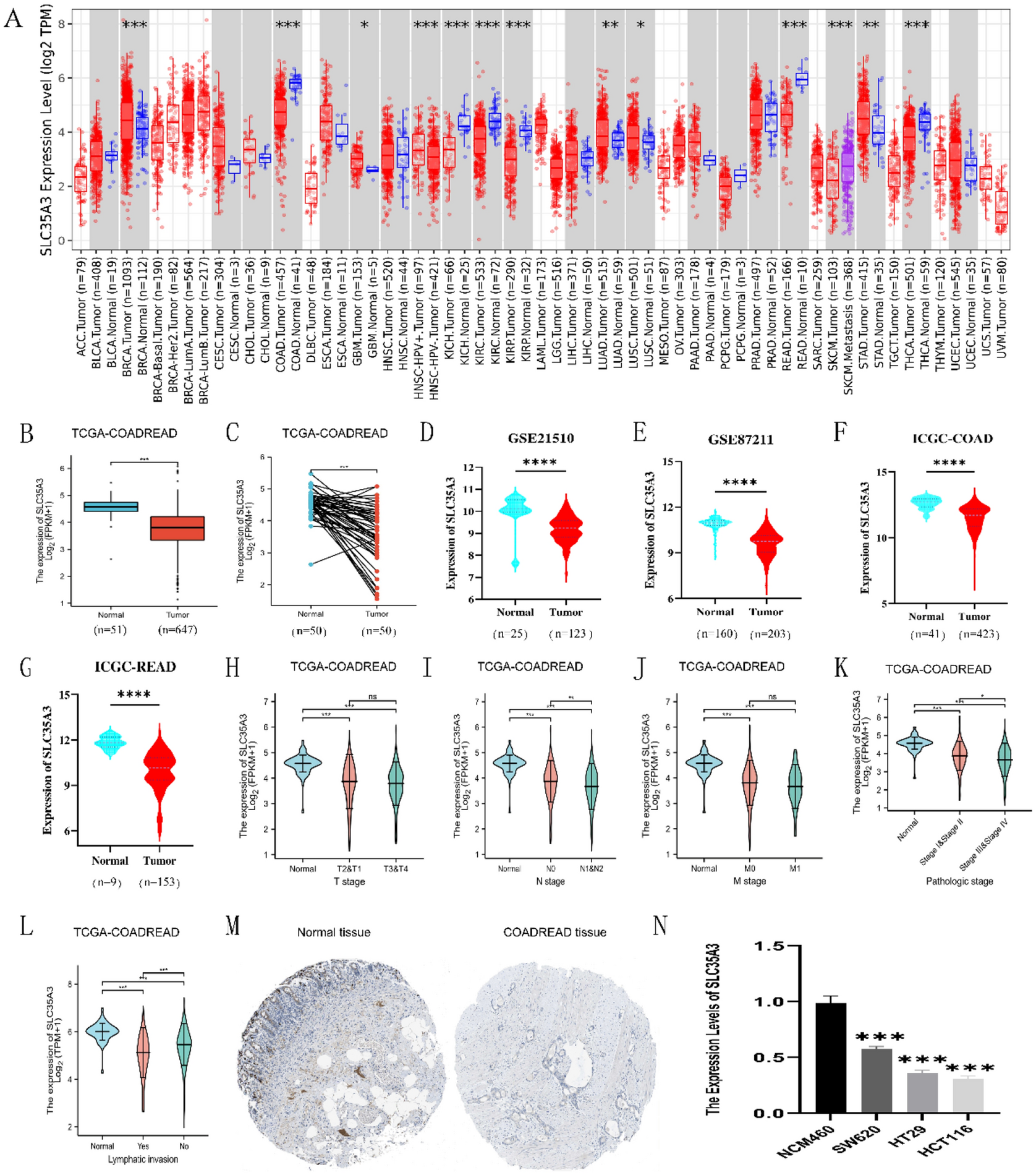
Expression of SLC35A3 in CRC analyzed from TIMER, TCGA, GEO, ICGC, HPA databases, and cell experiments. (A) Expression of SLC35A3 in different cancer types from TIMER database. (B) Significant decrease in SLC35A3 mRNA expression in CRC tumor tissue compared to normal tissue in TCGA-COADREAD dataset. (C) Significant decrease in expression of SLC35A3 mRNA in paired CRC tumor tissue compared to adjacent normal tissue in TCGA-COADREAD dataset. (D, E) Significantly lower expression of SLC35A3 mRNA in CRC tumor tissue compared to normal tissue in GSE21510 and GSE87211 datasets. (F, G) Significant decrease in expression of SLC35A3 mRNA in CRC tumor tissue compared to normal tissue in ICGC database. (H–L) Analysis of SLC35A3 mRNA expression based on T (H), N (I), M (J), pathological staging (K), and lymph node infiltration (L) in TCGA-COADREAD dataset. (M) Protein expression of SLC35A3 in normal colon tissue and colon cancer tissue based on HPA database. (N) Compared with normal colon epithelial cells NCM460, the expression level of SLC35A3 in colorectal cancer cells (including SW620, HT-29, HCT116) is reduced. Analysis was performed using the Wilcoxon rank sum test (A, B, D–L), the paired t test (C) and the ANOVA (N). ns denotes p > 0.05, *p < 0.05, **p < 0.01, ***p < 0.001 and ****p < 0.0001.