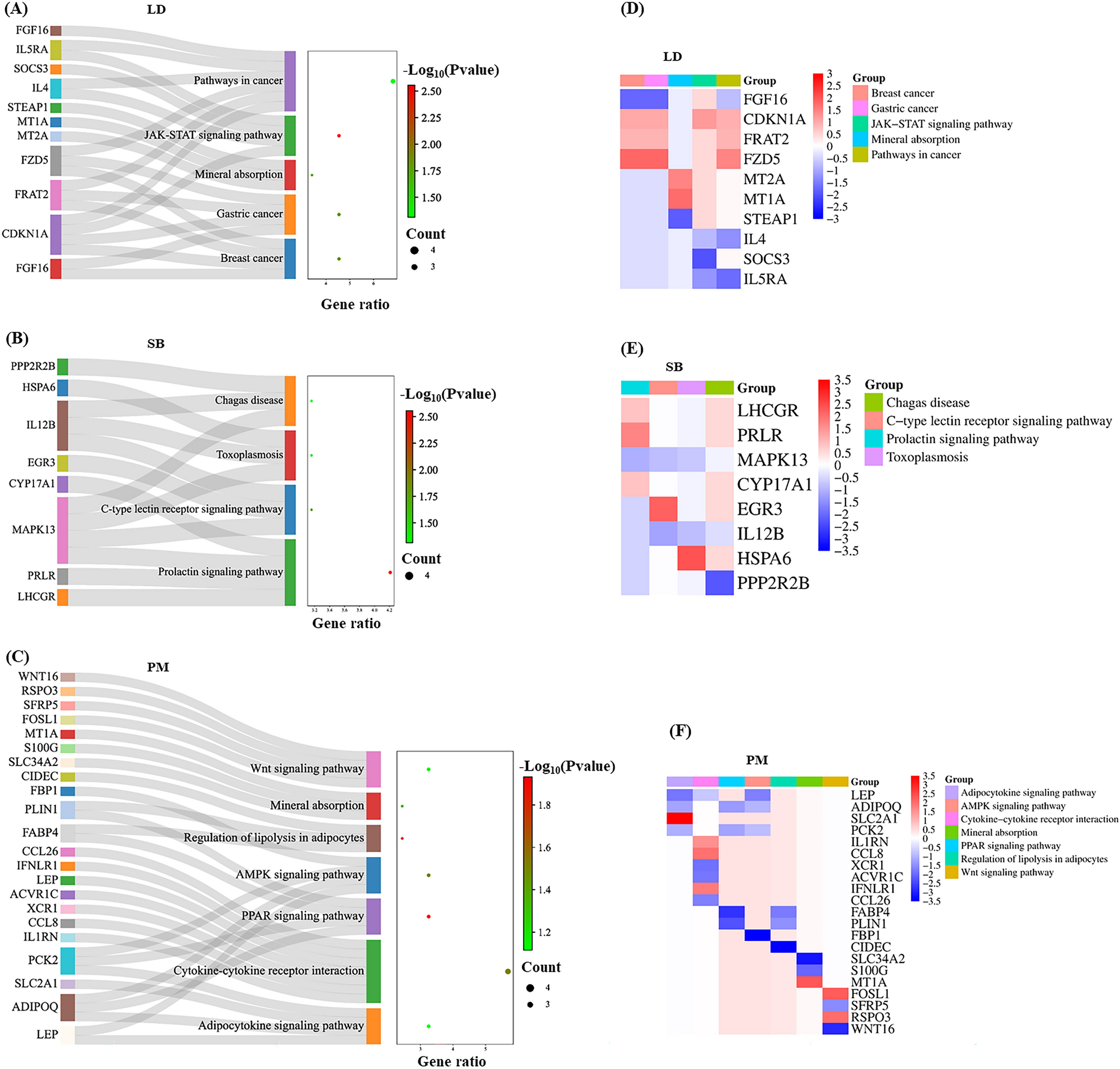
Figure 4

Function enrichment analysis of differently expressed genes. Sankey plot representing the each enriched KEGG pathway (P ≤ 0.05) for (A) LD, (B) SB, (C) PM tissues. Heatmap represents the expression of each gene associated with respectively enriched pathway in (D) LD, (E) SB, (F) PM muscle tissues. LD longissimus dorsi, SB semimembranosus, PM psoas major, KEGG Kyoto Encyclopedia of Genes and Genomes.