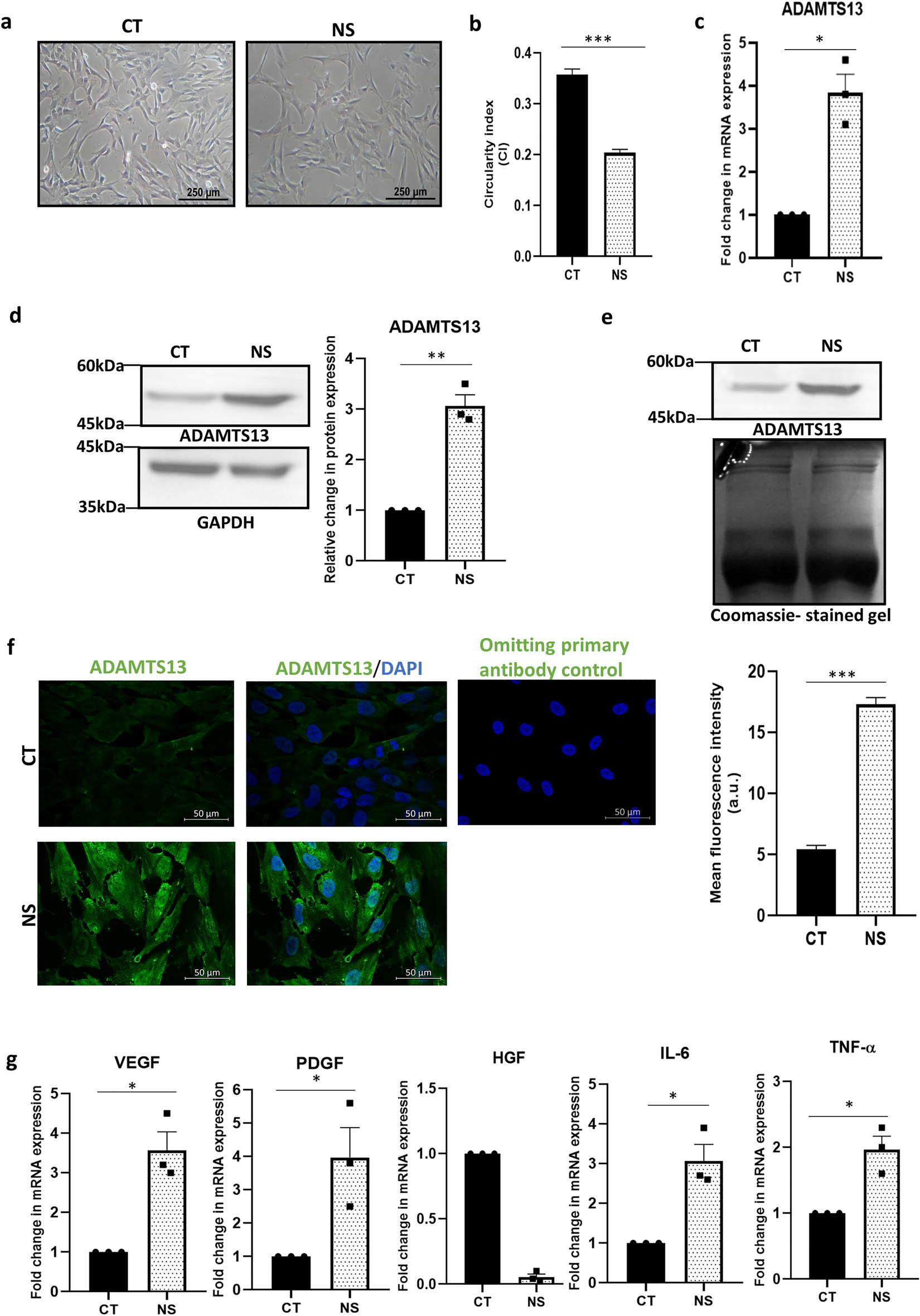
Figure 1

Effect of serum-deprivation on expression of ADAMTS13 and some notable angiogenic markers in WJ-MSCs. WJ-MSCs were subjected to serum-deprivation stress for 48 h. (a) Representative phase-contrast morphology images of control and serum-deprived WJ-MSCs under 10X magnification are displayed (n = 3). (b) Circularity index (CI) was quantified and compared for a total of 150 cells from 3 independent biological samples. (c) mRNA expression pattern of ADAMTS13 was analysed by qRT-PCR for both control and serum-deprived WJ-MSCs (n = 3). GAPDH was used as an endogenous control to normalise the gene expression levels (d) Protein expression pattern of ADAMTS13 was detected by Western Blotting, representative image is shown (n = 3). Band intensity of protein expression levels of ADAMTS13 was quantified relative to GAPDH, which was used as a loading control and plotted. (e) Expression levels of ADAMTS13, secreted into the conditioned medium by WJ-MSCs, was detected by Western Blotting. SDS-PAGE separation of lyophilised conditioned medium followed by Coomassie brilliant blue staining was performed to display equal loading, representative image is shown (n = 3). (f) Representative immunofluorescence images depict distribution of ADAMTS13 (green) in control and serum-deprived WJ-MSCs. Nucleus was labelled with DAPI (blue). A sample without the primary antibody served as control. Mean fluorescence intensity for ADAMTS13 expression was quantified per cell using ImageJ software and plotted for a total of 70 cells (n = 70) for each experimental condition from two independent biological samples. (g) mRNA expression pattern of some key angiogenic markers (VEGF, PDGF, HGF, IL-6 and TNF-α) was analysed and compared between control and serum-deprived WJ-MSCs by qRT-PCR (n = 3). GAPDH was used as the endogenous control to normalize the gene expression levels. Serum-deprived condition has been denoted as no-serum (NS) and control as CT in the figure. Each bar represents mean ± SEM (*p < 0.05, **p < 0.01, ***p < 0.001). Statistical comparisons were assessed using column statistics or two-tailed Student’s t-test. Original blots/gels are presented in Supplementary Fig. S7a,b.