Figure 2
From: miR-195b is required for proper cellular homeostasis in the elderly

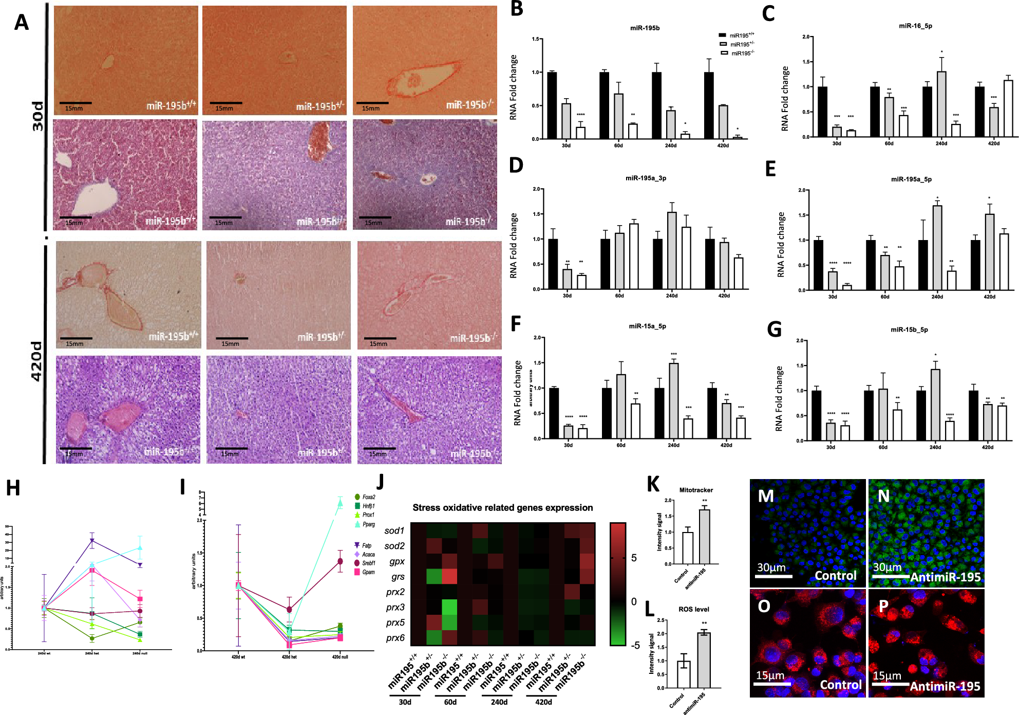
Histological and molecular characterization of miR-195b deficient liver. Hepatic histological sections of miR-195b+/+, miR-195b+/− and miR-195b−/− stained with H&E and picrosirius red, corresponding to 30 days and 420 days postnatal livers (panel A). Observe that no gross histological differences are observed, including no significant differences in collagen deposition. RT-qPCR analyses of miR-15/miR-16/miR-195 family members in livers corresponding to miR-195b+/+, miR-195b+/− and miR-195b−/− mice, respectively, at different postnatal stages (i.e. 30, 60, 240 and 420 days postnatal) (panels B–G). Observe that miR-195b expression is severely downregulated in miR-195b+/− livers and almost completely absent in miR-195b−/− livers at all stages analyzed, while the rest of the miR-15/miR-16/miR-195 family members display no overt significant up-regulation in miR-195b+/− and miR-195b−/− livers in most stages analyzed, with the exception of a significant upregulation in the liver of miR-195b+/− at 240 days postnatal, but not for miR-195b−/−, at any of the stages analyzed. qRT-PCR analyses of Foxa2, Hnfβ1, Prox1, Pparγ, Fatp, Acaca, Serbf1 and Gpam in livers of miR-195b+/+, miR-195b+/− and miR-195b−/− mice at two distinct postnatal stages, i.e. 240 days and 420 days (panel H–I). Observe that a global up-regulation of these hepatic developmental and metabolic markers is observed in miR-195b+/− at 240 days postnatal, but not for miR-195b−/− while at elderly stages, i.e. 420 days, a severe down-regulation of these markers is observed at both miR-195b+/− and miR-195b−/− conditions, with the exception of Serbf1 and Foxa2 that are mildly and significantly upregulated in miR-195b−/− but not in miR-195b+/− livers, respectively. RT-qPCR analyses of ROS markers in livers of miR-195b+/+, miR-195b+/− and miR-195b−/− mice at four distinct postnatal stages, i.e. 30, 60, 240 and 420 days (panel J). Observe that expression levels of Sod1, Sod2, Gpx and Grs are progressively increased in miR-195b−/− livers with age, while Prx genes are severely downregulated at early postnatal stages in miR-195b+/− and miR-195b−/− mice, while at later postnatal stages, there are no significant differences (60 and 240 days) or they become significantly up-regulated (420 days). Mitochondria distribution assessed by Mitotracker labelling (panels M and N) and quantified (panel K) in cell cultures transfected with anti-miR-195 (panel N) as compared to controls (panel M). Note that anti-miR-195 leads to significant upregulation of the mitochondria labelling. Cell oxidative capacity was measured by CellROX labelling (panels O–P) and quantified (panel L) in cell cultures transfected with anti-miR-195 (panel P) as compared to controls (panel O). Observe an increase in cellular oxidative capacity after miR-195 inhibition (panel L). Normalized qPCR data were graphically plotted as heatmaps using Morpheus software (https://software.broadinstitute.org/morpheus/, accessed on 3 March 2020). All experiments were performed in at least three distinct biological samples. *p < 0.05, ** p < 0.01, *** p < 0.001, **** p < 0.0001.