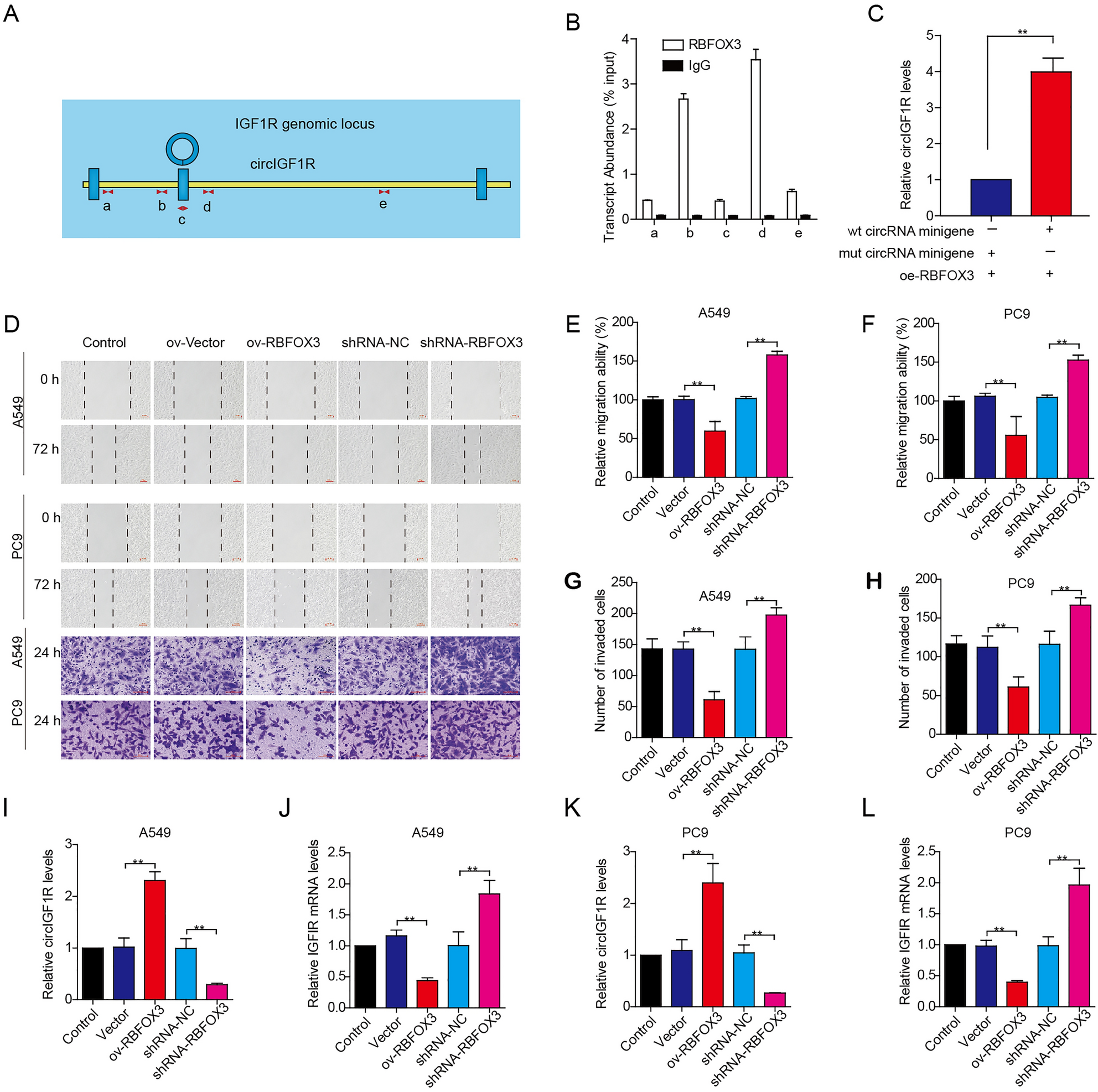
Figure 4

RBFOX3 binds to pre-mRNA of IGF1R in A549 cells. (A) Schematics of primer design. (B) RIP assay. (C) The minigenes were expressed in HEK293T cells and assayed for circIGF1R formation by qPCR. (D) Wound healing assay and Transwell migration assay to detect migration of ov-RBFOX3 and sh-RBFOX3 transfected A549 and PC9 cells. (E–H) Percentage of invading and migrating A549 and PC9 cells. (I–L) circIGF1R and IGF1R mRNA levels. **p < 0.01.