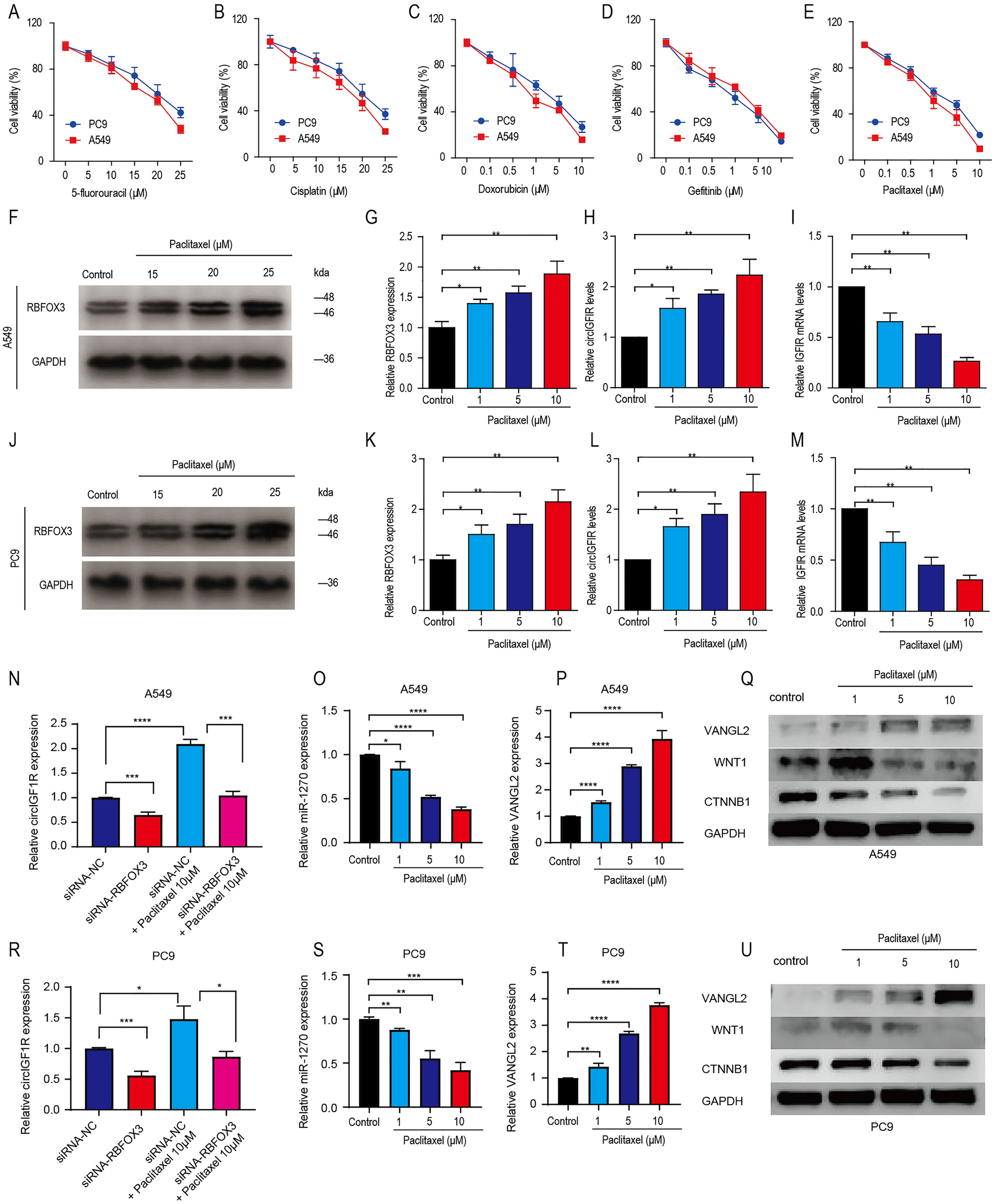
Figure 5

Paclitaxel affects the invasion and migration ability of A549 and PC9 cells. (A–E) Relative viability of A549 and PC9 cells after 24-h exposure to the indicated concentrations of 5-fluorouracil, cisplatin, paclitaxel, doxorubicin or gefitinib. (F–M) RBFOX3 protein, circIGF1R and IGF1R mRNA levels in A549 and PC9 cells treated with different concentrations of paclitaxel. (N, R) The relative expression levels of circIGF1R in siRNA-RBFOX3, Paclitaxel 10 μM, siRNA-RBFOX3 + Paclitaxel 10 μM transfected A549 and PC9 cells. (O-Q, S-U) Relative expression levels of miR-1270, VANGL2 and WNT pathway factors downstream of circRNA in paclitaxel-cultured A549 and PC9 cells. *p < 0.05, **p < 0.01, ***p < 0.001, ****p < 0.0001.