Figure 1
From: Early involvement of peripherally derived monocytes in inflammation in an NMO-like mouse model

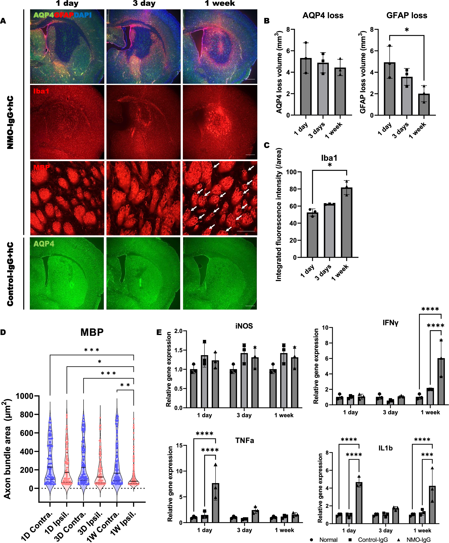
Temporal evolution of astrocytopathy, innate immune cell activation, and myein damage in an NMO-like mouse model. (A) Immunostain of injury extent (AQP4 and GFAP), inflammation (Iba1), and MBP loss (MBP) in NMO − IgG + hC and Control − IgG + hC groups at 1, 3, and 7 days. (Scale bar = 500 μm and 100 μm). (B) The loss volume of AQP4 and GFAP. (C) Quantification of Iba1 + cell activation. (D) Measurement of axon buldle size. (E) Expression of proinflammatory genes in fresh tissue using qPCR at 1 day, 3 days, and 7 days. (Two-way ANOVA with Tukey's post-hoc test, **p < 0.01, ***p < 0.001, ****p < 0.0001, N = 3).