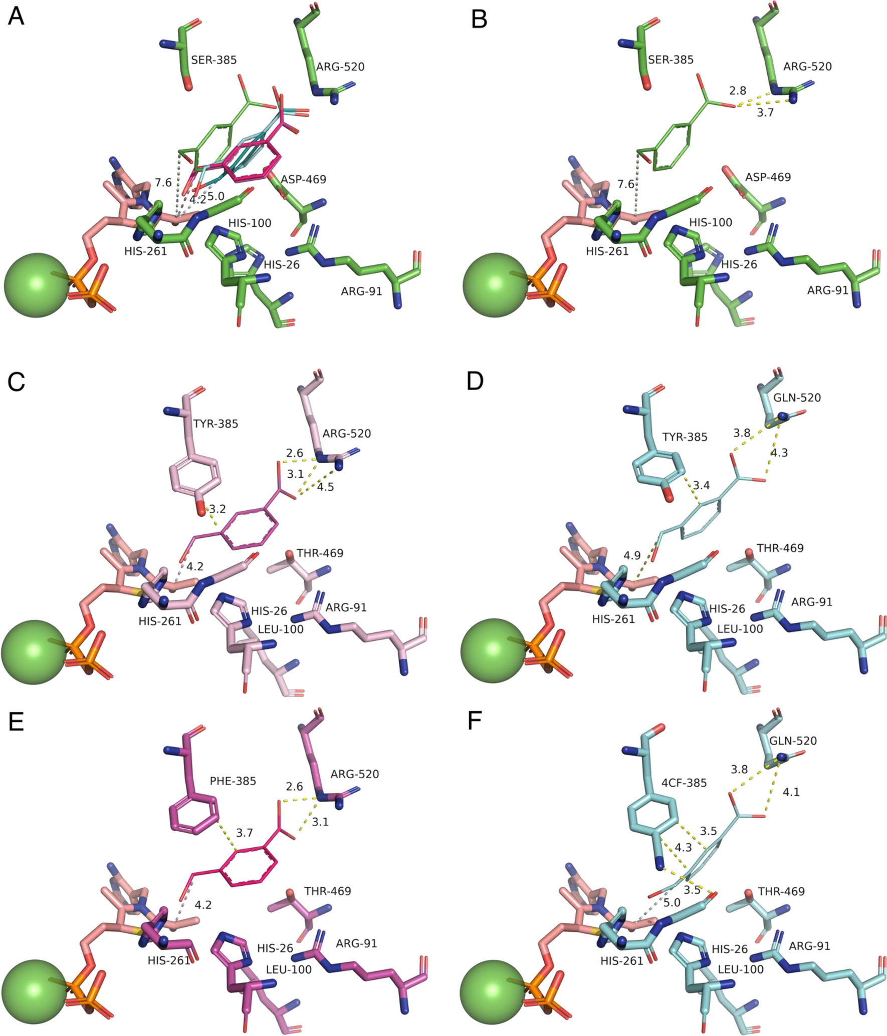
Figure 4

Alignment of the top docking poses for each TK variant and WT. Alignments show (A) all five top poses aligned within the WT structure, and then top poses in their respective structures for (B) WT; (C) TK-1; (D) TK-2; (E) TK-3; (F) TK-5. 3-FBA is represented as thick lines. TPP-enamine is shown as salmon sticks. Mg2+ cofactor is shown as green spheres. Docked 3-FBA is colour coded according the top structure in each cluster as (Green) Cluster 0 in WT only; (Magenta) Cluster 1; (Blue) Cluster 2.